电脑桌面
添加毕设投稿发表到电脑桌面
安装后可以在桌面快捷访问

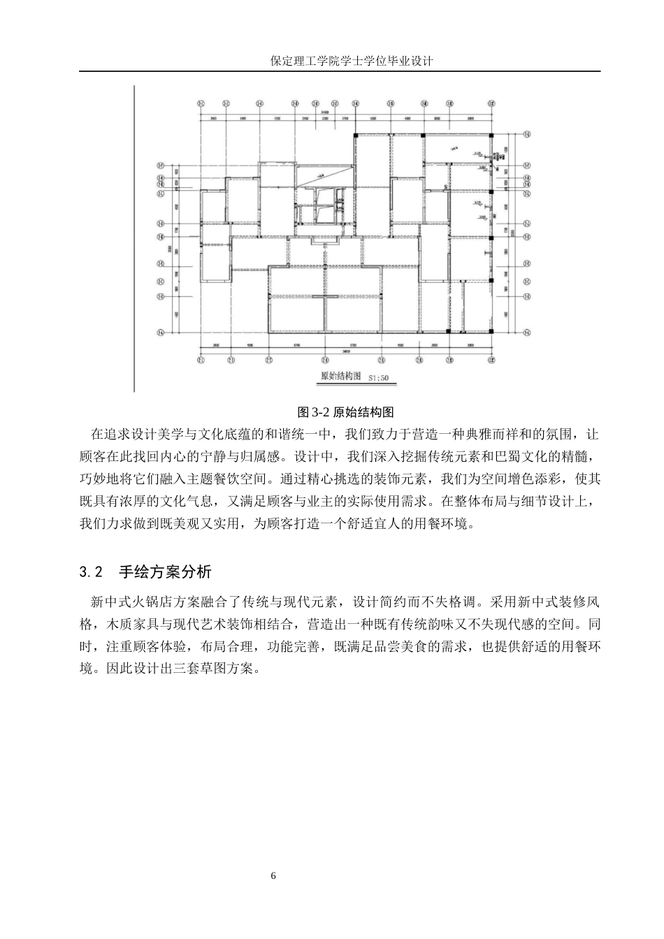
24年WP交稿环境设计_巴山蜀水——重庆市渝中区渝里火锅餐饮室内空间设计最终稿-约10141字符.docx原创

24年WP交稿环境设计_巴山蜀水——重庆市渝中区渝里火锅餐饮室内空间设计最终稿-约10141字符.docx_第1页
1/50
24年WP交稿环境设计_巴山蜀水——重庆市渝中区渝里火锅餐饮室内空间设计最终稿-约10141字符.docx_第2页
2/50
24年WP交稿环境设计_巴山蜀水——重庆市渝中区渝里火锅餐饮室内空间设计最终稿-约10141字符.docx_第3页
3/50
24年WP交稿环境设计_巴山蜀水——重庆市渝中区渝里火锅餐饮室内空间设计最终稿-约10141字符.docx_第4页
4/50
24年WP交稿环境设计_巴山蜀水——重庆市渝中区渝里火锅餐饮室内空间设计最终稿-约10141字符.docx_第5页
5/50
24年WP交稿环境设计_巴山蜀水——重庆市渝中区渝里火锅餐饮室内空间设计最终稿-约10141字符.docx_第6页
6/50
24年WP交稿环境设计_巴山蜀水——重庆市渝中区渝里火锅餐饮室内空间设计最终稿-约10141字符.docx_第7页
7/50
24年WP交稿环境设计_巴山蜀水——重庆市渝中区渝里火锅餐饮室内空间设计最终稿-约10141字符.docx_第8页
8/50
24年WP交稿环境设计_巴山蜀水——重庆市渝中区渝里火锅餐饮室内空间设计最终稿-约10141字符.docx_第9页
9/50
24年WP交稿环境设计_巴山蜀水——重庆市渝中区渝里火锅餐饮室内空间设计最终稿-约10141字符.docx_第10页
10/50
I摘 要 本设计项目将地域文化与空间设计融合,在为地域文化提供推广和宣传载体的同时,确保空间设计的和谐性和舒适性。通过科学提取主题餐饮空间设计元素,解决地域文化元素在主题餐饮空间设计中的应用的问题。基于文章通过研究巴蜀文化的时空范围、 风格特色 , 对巴蜀文化进行了一个总体印象的梳理, 并重点阐述了设计中巴蜀文化的艺术表达手法,无形地感受巴蜀文化的熏陶,加深巴蜀地域各类城市景观的文化底蕴。首先,阐述了巴蜀文化的定义及范围。其次,梳理巴蜀文化具有尊经贵道的特色。巴蜀文化很早就崇尚经典、重视道,这里的道不仅包括道家意义上的道法自...

1、当您付费下载文档后,您只拥有了使用权限,并不意味着购买了版权,文档只能用于自身使用,不得用于其他商业用途(如 [转卖]进行直接盈利或[编辑后售卖]进行间接盈利)。
2、本站所有内容均由合作方或网友上传,本站不对文档的完整性、权威性及其观点立场正确性做任何保证或承诺!文档内容仅供研究参考,付费前请自行鉴别。
3、如文档内容存在违规,或者侵犯商业秘密、侵犯著作权等,请点击“违规举报”。

碎片内容

24年WP交稿环境设计_巴山蜀水——重庆市渝中区渝里火锅餐饮室内空间设计最终稿-约10141字符.docx

发表评论取消回复

  
a.aiyt.cc+ 关注
机构认证
内容提供者

长篇生成器

确认删除?
qq
  • 联系点击这里给我发消息
搜索教程
联系客服
  • 联系客服
回到顶部