电脑桌面
添加毕设投稿发表到电脑桌面
安装后可以在桌面快捷访问

24年WP本科环境设计 面向改善城中村儿童教育成长环境问题研究--以深圳市福田区岗厦村幼儿园设计为例终稿-约15834字符.docx原创

24年WP本科环境设计 面向改善城中村儿童教育成长环境问题研究--以深圳市福田区岗厦村幼儿园设计为例终稿-约15834字符.docx_第1页
1/33
24年WP本科环境设计 面向改善城中村儿童教育成长环境问题研究--以深圳市福田区岗厦村幼儿园设计为例终稿-约15834字符.docx_第2页
2/33
24年WP本科环境设计 面向改善城中村儿童教育成长环境问题研究--以深圳市福田区岗厦村幼儿园设计为例终稿-约15834字符.docx_第3页
3/33
24年WP本科环境设计 面向改善城中村儿童教育成长环境问题研究--以深圳市福田区岗厦村幼儿园设计为例终稿-约15834字符.docx_第4页
4/33
24年WP本科环境设计 面向改善城中村儿童教育成长环境问题研究--以深圳市福田区岗厦村幼儿园设计为例终稿-约15834字符.docx_第5页
5/33
24年WP本科环境设计 面向改善城中村儿童教育成长环境问题研究--以深圳市福田区岗厦村幼儿园设计为例终稿-约15834字符.docx_第6页
6/33
24年WP本科环境设计 面向改善城中村儿童教育成长环境问题研究--以深圳市福田区岗厦村幼儿园设计为例终稿-约15834字符.docx_第7页
7/33
24年WP本科环境设计 面向改善城中村儿童教育成长环境问题研究--以深圳市福田区岗厦村幼儿园设计为例终稿-约15834字符.docx_第8页
8/33
24年WP本科环境设计 面向改善城中村儿童教育成长环境问题研究--以深圳市福田区岗厦村幼儿园设计为例终稿-约15834字符.docx_第9页
9/33
24年WP本科环境设计 面向改善城中村儿童教育成长环境问题研究--以深圳市福田区岗厦村幼儿园设计为例终稿-约15834字符.docx_第10页
10/33
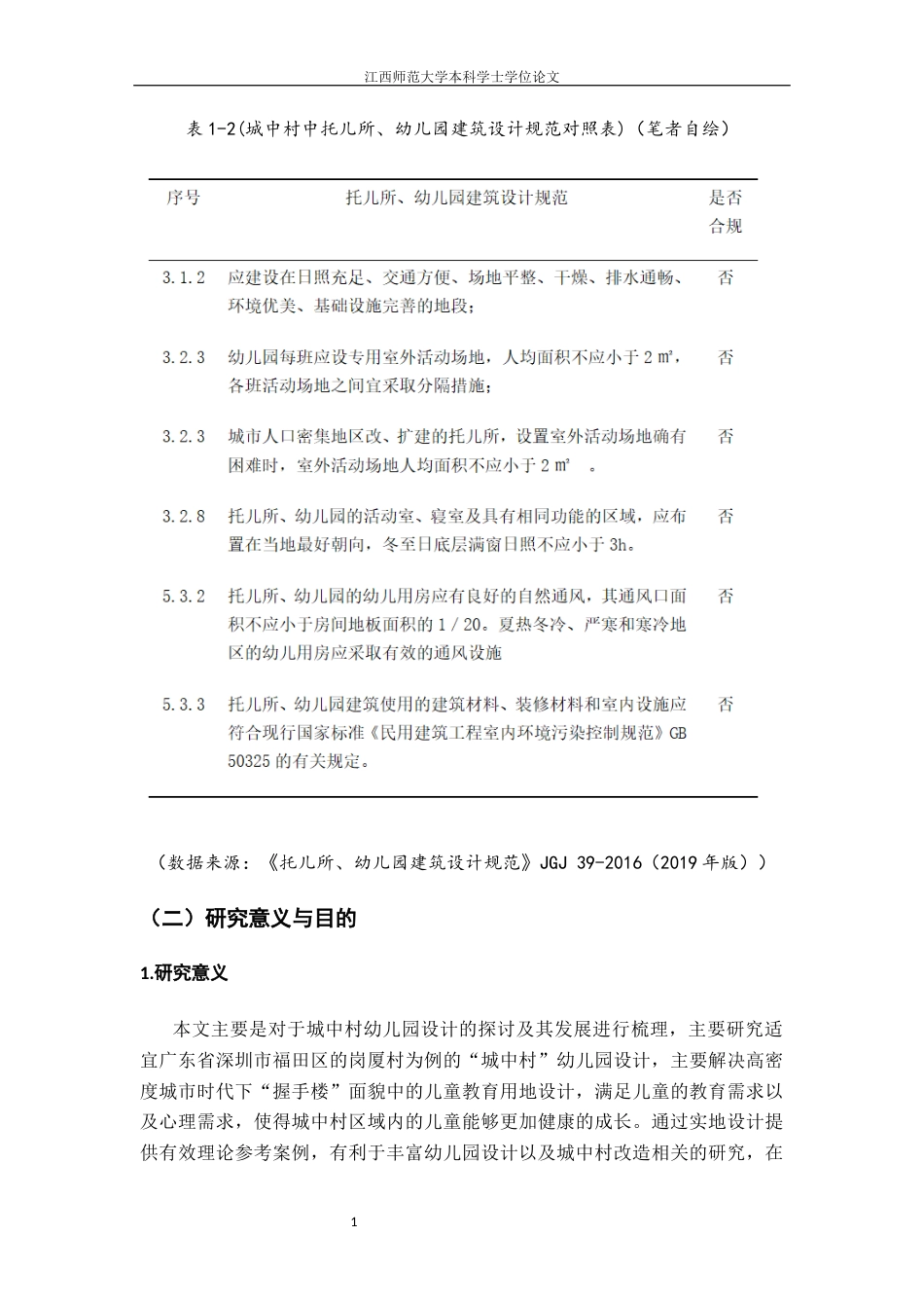
I江西师范大学本科学士学位论文摘要在中国,城中村民办幼儿园的大量问题,因为长期得不到政府的重视和相关政策的扶持,而逐渐暴露出来。随着经济的快速发展和城镇化建设的推进,城中村已成为深圳市必须直面的问题,城中村地区学前教育资源话环境极其缺乏,优化城中村幼儿园建筑及周边环境尤为重要。本文以城市化高速发展进程带来的发展不平衡性为研究切入点,首先通过文献研究,对高密度城市下所产生的现实问题以及幼儿园存在的问题进行归纳总结,其次,以深圳市岗厦区幼儿园作为研究对象开展实地调研,找出影响城中村幼儿园发展的因素,总结出城中村幼儿园的不足,最后...

1、当您付费下载文档后,您只拥有了使用权限,并不意味着购买了版权,文档只能用于自身使用,不得用于其他商业用途(如 [转卖]进行直接盈利或[编辑后售卖]进行间接盈利)。
2、本站所有内容均由合作方或网友上传,本站不对文档的完整性、权威性及其观点立场正确性做任何保证或承诺!文档内容仅供研究参考,付费前请自行鉴别。
3、如文档内容存在违规,或者侵犯商业秘密、侵犯著作权等,请点击“违规举报”。

碎片内容

24年WP本科环境设计 面向改善城中村儿童教育成长环境问题研究--以深圳市福田区岗厦村幼儿园设计为例终稿-约15834字符.docx

发表评论取消回复

  
a.aiyt.cc+ 关注
机构认证
内容提供者

长篇生成器

确认删除?
qq
  • 联系点击这里给我发消息
搜索教程
联系客服
  • 联系客服
回到顶部