电脑桌面
添加毕设投稿发表到电脑桌面
安装后可以在桌面快捷访问

25年WP环境设计-“翠韵康居”居家适老化空间改造设计6.580-9295.docx

25年WP环境设计-“翠韵康居”居家适老化空间改造设计6.580-9295.docx_第1页
1/25
25年WP环境设计-“翠韵康居”居家适老化空间改造设计6.580-9295.docx_第2页
2/25
25年WP环境设计-“翠韵康居”居家适老化空间改造设计6.580-9295.docx_第3页
3/25
25年WP环境设计-“翠韵康居”居家适老化空间改造设计6.580-9295.docx_第4页
4/25
25年WP环境设计-“翠韵康居”居家适老化空间改造设计6.580-9295.docx_第5页
5/25
25年WP环境设计-“翠韵康居”居家适老化空间改造设计6.580-9295.docx_第6页
6/25
25年WP环境设计-“翠韵康居”居家适老化空间改造设计6.580-9295.docx_第7页
7/25
25年WP环境设计-“翠韵康居”居家适老化空间改造设计6.580-9295.docx_第8页
8/25
25年WP环境设计-“翠韵康居”居家适老化空间改造设计6.580-9295.docx_第9页
9/25
25年WP环境设计-“翠韵康居”居家适老化空间改造设计6.580-9295.docx_第10页
10/25
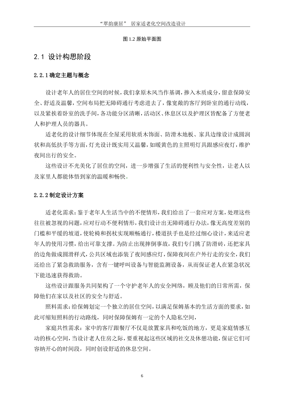
i“翠韵康居” 居家适老化空间改造设计目 录摘要...................................................................Ⅰ1 绪论..................................................................11.1 设计的主题核心...............................................................................................................11.2 课题设计的发展趋势..............................................11.2.1 适老化空间改造设计的发展现状分析.............................11.2.2 适老化空间改造设计的发展趋势................................22...

1、当您付费下载文档后,您只拥有了使用权限,并不意味着购买了版权,文档只能用于自身使用,不得用于其他商业用途(如 [转卖]进行直接盈利或[编辑后售卖]进行间接盈利)。
2、本站所有内容均由合作方或网友上传,本站不对文档的完整性、权威性及其观点立场正确性做任何保证或承诺!文档内容仅供研究参考,付费前请自行鉴别。
3、如文档内容存在违规,或者侵犯商业秘密、侵犯著作权等,请点击“违规举报”。

碎片内容

25年WP环境设计-“翠韵康居”居家适老化空间改造设计6.580-9295.docx

您可能关注的文档

发表评论取消回复

  
a.aiyt.cc+ 关注
机构认证
内容提供者

长篇生成器

确认删除?
qq
  • 联系点击这里给我发消息
搜索教程
联系客服
  • 联系客服
回到顶部