电脑桌面
添加毕设投稿发表到电脑桌面
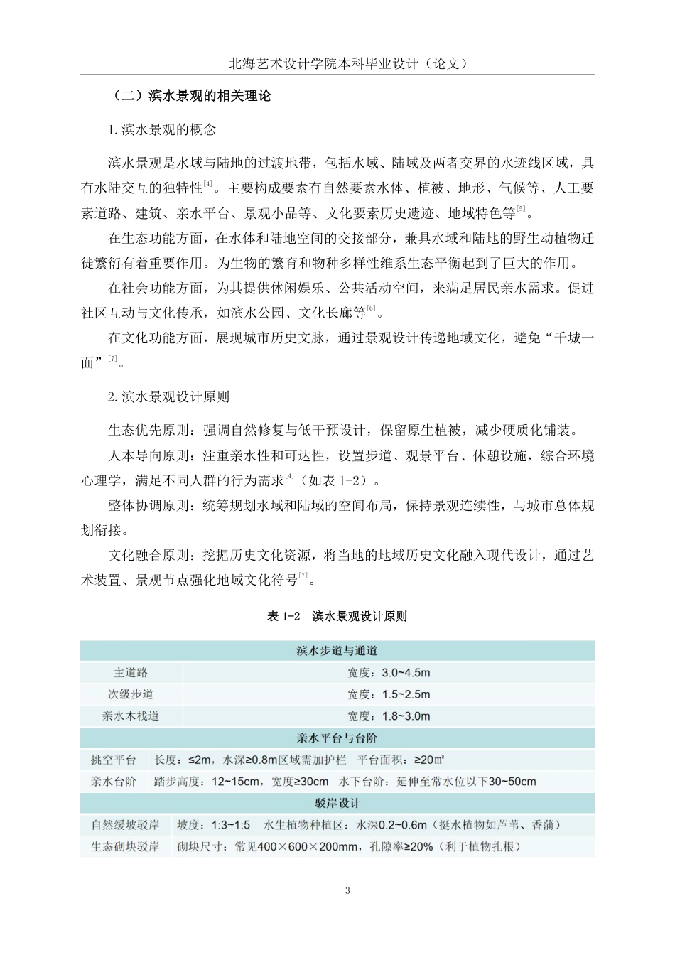
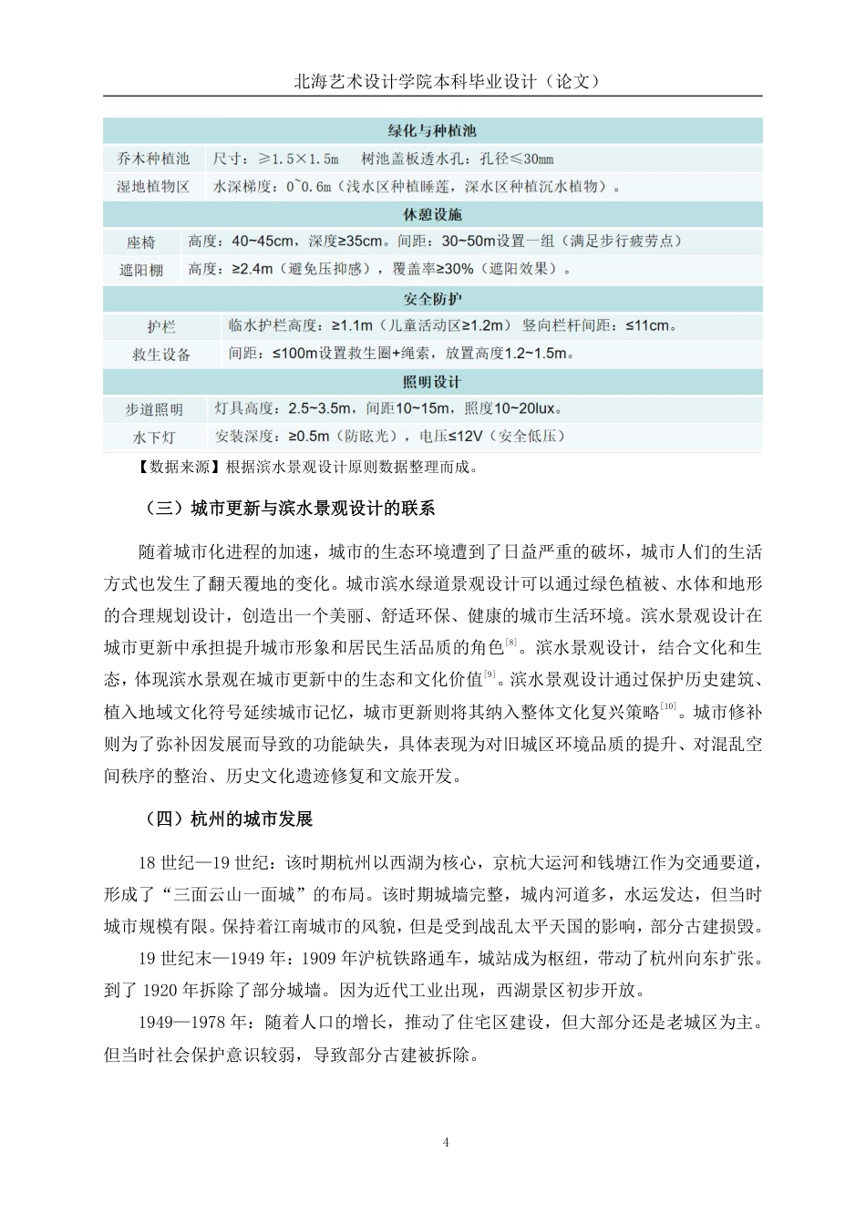
安装后可以在桌面快捷访问

25年WP环境设计 城市更新背景下的杭州云悠滨水景观改造设计实践环设2109-AI7.19.pdf

25年WP环境设计 城市更新背景下的杭州云悠滨水景观改造设计实践环设2109-AI7.19.pdf_第1页
1/56
25年WP环境设计 城市更新背景下的杭州云悠滨水景观改造设计实践环设2109-AI7.19.pdf_第2页
2/56
25年WP环境设计 城市更新背景下的杭州云悠滨水景观改造设计实践环设2109-AI7.19.pdf_第3页
3/56
25年WP环境设计 城市更新背景下的杭州云悠滨水景观改造设计实践环设2109-AI7.19.pdf_第4页
4/56
25年WP环境设计 城市更新背景下的杭州云悠滨水景观改造设计实践环设2109-AI7.19.pdf_第5页
5/56
25年WP环境设计 城市更新背景下的杭州云悠滨水景观改造设计实践环设2109-AI7.19.pdf_第6页
6/56
25年WP环境设计 城市更新背景下的杭州云悠滨水景观改造设计实践环设2109-AI7.19.pdf_第7页
7/56
25年WP环境设计 城市更新背景下的杭州云悠滨水景观改造设计实践环设2109-AI7.19.pdf_第8页
8/56
25年WP环境设计 城市更新背景下的杭州云悠滨水景观改造设计实践环设2109-AI7.19.pdf_第9页
9/56
25年WP环境设计 城市更新背景下的杭州云悠滨水景观改造设计实践环设2109-AI7.19.pdf_第10页
10/56
I摘要随着城市更新的发展,目前老旧滨水景观面临着生态退化、功能单一、文化割裂以及公众参与度明显存在不足的问题。该研究以杭州云悠滨水景观公园为例,以城市更新为理论基础,提出增强公共可访问性、亲水区互动性和提供多样化的活动空间的改造策略。探索文化延续和公共参与的滨水空间,来提升城市公共效益。该研究采用了多学科协同的研究方法,结合实地调研、文水数据分析、问卷调查及 SWOT 分析,对该项目进行现状问题分析。设计实践运用当地地域的钱塘江潮汐文化提取元素,基于城市更新的滨水景观公园改造设计方案。结合传统码头形式,融入亲水区域。结合城市更新...

1、当您付费下载文档后,您只拥有了使用权限,并不意味着购买了版权,文档只能用于自身使用,不得用于其他商业用途(如 [转卖]进行直接盈利或[编辑后售卖]进行间接盈利)。
2、本站所有内容均由合作方或网友上传,本站不对文档的完整性、权威性及其观点立场正确性做任何保证或承诺!文档内容仅供研究参考,付费前请自行鉴别。
3、如文档内容存在违规,或者侵犯商业秘密、侵犯著作权等,请点击“违规举报”。

碎片内容

25年WP环境设计 城市更新背景下的杭州云悠滨水景观改造设计实践环设2109-AI7.19.pdf

您可能关注的文档

发表评论取消回复

  
a.aiyt.cc+ 关注
机构认证
内容提供者

长篇生成器

确认删除?
qq
  • 联系点击这里给我发消息
搜索教程
联系客服
  • 联系客服
回到顶部