电脑桌面
添加毕设投稿发表到电脑桌面
安装后可以在桌面快捷访问

25年WP计算机科学-沐二手书籍交易系统的设计与实现定稿-约20350字符.doc

25年WP计算机科学-沐二手书籍交易系统的设计与实现定稿-约20350字符.doc_第1页
1/47
25年WP计算机科学-沐二手书籍交易系统的设计与实现定稿-约20350字符.doc_第2页
2/47
25年WP计算机科学-沐二手书籍交易系统的设计与实现定稿-约20350字符.doc_第3页
3/47
25年WP计算机科学-沐二手书籍交易系统的设计与实现定稿-约20350字符.doc_第4页
4/47
25年WP计算机科学-沐二手书籍交易系统的设计与实现定稿-约20350字符.doc_第5页
5/47
25年WP计算机科学-沐二手书籍交易系统的设计与实现定稿-约20350字符.doc_第6页
6/47
25年WP计算机科学-沐二手书籍交易系统的设计与实现定稿-约20350字符.doc_第7页
7/47
25年WP计算机科学-沐二手书籍交易系统的设计与实现定稿-约20350字符.doc_第8页
8/47
25年WP计算机科学-沐二手书籍交易系统的设计与实现定稿-约20350字符.doc_第9页
9/47
25年WP计算机科学-沐二手书籍交易系统的设计与实现定稿-约20350字符.doc_第10页
10/47
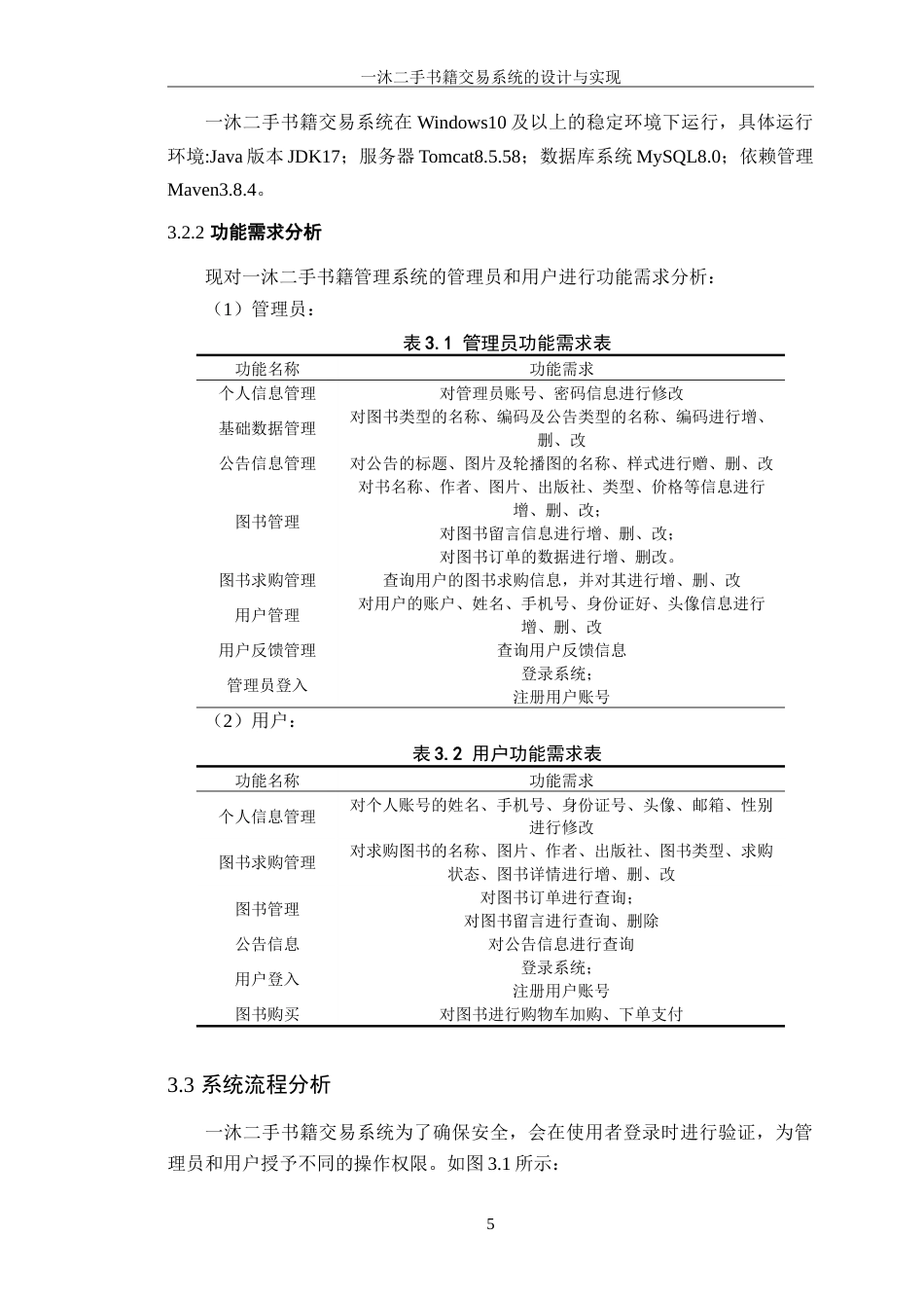
毕业设计(论文)诚信声明本人郑重声明:呈交的学位论文,是本人在指导老师的指导下,独立进行研究工作所取得的成果,所有数据、图片资料真实可靠。尽我所知,除文中已经注明引用的内容外,本文不含任何其他个人或集体已经发表或撰写过的作品成果。对本文所涉及的研究工作做出贡献的其他个人和集体,均已在文中以明确的方式标明。本人完全意识到本声明的法律结果由本人承担。毕业设计(论文)作者签名: 日期: 摘 要随着环保意识的提升,二手书籍因其经济实惠和绿色环保的优势,逐渐成为读者购书的重要选择。然而,传统二手书籍交易方式存在信息不对称、交易流程繁琐...

1、当您付费下载文档后,您只拥有了使用权限,并不意味着购买了版权,文档只能用于自身使用,不得用于其他商业用途(如 [转卖]进行直接盈利或[编辑后售卖]进行间接盈利)。
2、本站所有内容均由合作方或网友上传,本站不对文档的完整性、权威性及其观点立场正确性做任何保证或承诺!文档内容仅供研究参考,付费前请自行鉴别。
3、如文档内容存在违规,或者侵犯商业秘密、侵犯著作权等,请点击“违规举报”。

碎片内容

25年WP计算机科学-沐二手书籍交易系统的设计与实现定稿-约20350字符.doc

发表评论取消回复

  
a.aiyt.cc+ 关注
机构认证
内容提供者

长篇生成器

确认删除?
qq
  • 联系点击这里给我发消息
搜索教程
联系客服
  • 联系客服
回到顶部