电脑桌面
添加毕设投稿发表到电脑桌面
安装后可以在桌面快捷访问

24年查重低环境设计 乡烟·埂耘谷——柳州北岸村农庄景观改造设计方案定稿.docx原创

24年查重低环境设计 乡烟·埂耘谷——柳州北岸村农庄景观改造设计方案定稿.docx_第1页
1/13
24年查重低环境设计 乡烟·埂耘谷——柳州北岸村农庄景观改造设计方案定稿.docx_第2页
2/13
24年查重低环境设计 乡烟·埂耘谷——柳州北岸村农庄景观改造设计方案定稿.docx_第3页
3/13
24年查重低环境设计 乡烟·埂耘谷——柳州北岸村农庄景观改造设计方案定稿.docx_第4页
4/13
24年查重低环境设计 乡烟·埂耘谷——柳州北岸村农庄景观改造设计方案定稿.docx_第5页
5/13
24年查重低环境设计 乡烟·埂耘谷——柳州北岸村农庄景观改造设计方案定稿.docx_第6页
6/13
24年查重低环境设计 乡烟·埂耘谷——柳州北岸村农庄景观改造设计方案定稿.docx_第7页
7/13
24年查重低环境设计 乡烟·埂耘谷——柳州北岸村农庄景观改造设计方案定稿.docx_第8页
8/13
24年查重低环境设计 乡烟·埂耘谷——柳州北岸村农庄景观改造设计方案定稿.docx_第9页
9/13
24年查重低环境设计 乡烟·埂耘谷——柳州北岸村农庄景观改造设计方案定稿.docx_第10页
10/13
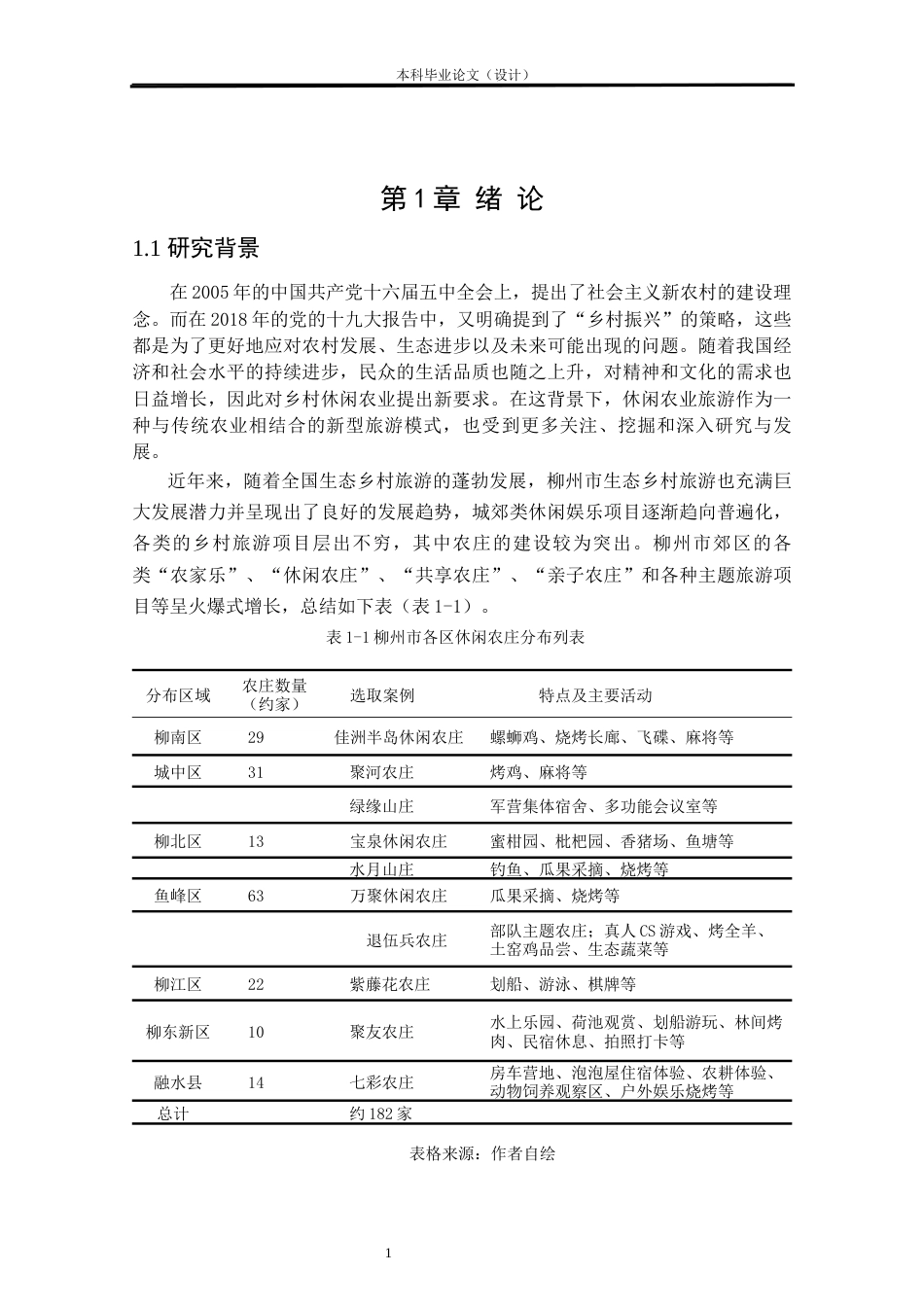
I 本科毕业论文(设计)摘 要近年来我国社会经济不断发展,美丽乡村的建设步伐不断提速,乡村景观规划设计,逐步从建筑优化发展到业态改善,“乡村游”的出现,成为可以满足人们需求的一种休闲方式并且在当前时期涌现出了新的热潮。休闲农业被视为乡村复兴的关键路径,它有助于产业的复兴和城乡融合的平衡。随着社会发展,人们越来越重视精神文化需求,在这个背景下,农村休闲农业应运而生并蓬勃发展起来目前,休闲农业的定位和发展方向已经变得过于宽泛,缺乏针对性,高度同质化并且缺少乐趣。因此需要在原有基础上进行创新和发展,将农业与旅游结合起来以提升其商业...

1、当您付费下载文档后,您只拥有了使用权限,并不意味着购买了版权,文档只能用于自身使用,不得用于其他商业用途(如 [转卖]进行直接盈利或[编辑后售卖]进行间接盈利)。
2、本站所有内容均由合作方或网友上传,本站不对文档的完整性、权威性及其观点立场正确性做任何保证或承诺!文档内容仅供研究参考,付费前请自行鉴别。
3、如文档内容存在违规,或者侵犯商业秘密、侵犯著作权等,请点击“违规举报”。

碎片内容

24年查重低环境设计 乡烟·埂耘谷——柳州北岸村农庄景观改造设计方案定稿.docx

发表评论取消回复

  
a.aiyt.cc+ 关注
机构认证
内容提供者

长篇生成器

确认删除?
qq
  • 联系点击这里给我发消息
搜索教程
联系客服
  • 联系客服
回到顶部