电脑桌面
添加毕设投稿发表到电脑桌面
安装后可以在桌面快捷访问

22年查重硕论 计算机 重12-基于光栅阵列的飞机滑跑轨迹跟踪与定位算法设计与实现全文可复制报告.pdf

22年查重硕论 计算机 重12-基于光栅阵列的飞机滑跑轨迹跟踪与定位算法设计与实现全文可复制报告.pdf_第1页
1/26
22年查重硕论 计算机 重12-基于光栅阵列的飞机滑跑轨迹跟踪与定位算法设计与实现全文可复制报告.pdf_第2页
2/26
22年查重硕论 计算机 重12-基于光栅阵列的飞机滑跑轨迹跟踪与定位算法设计与实现全文可复制报告.pdf_第3页
3/26
22年查重硕论 计算机 重12-基于光栅阵列的飞机滑跑轨迹跟踪与定位算法设计与实现全文可复制报告.pdf_第4页
4/26
22年查重硕论 计算机 重12-基于光栅阵列的飞机滑跑轨迹跟踪与定位算法设计与实现全文可复制报告.pdf_第5页
5/26
22年查重硕论 计算机 重12-基于光栅阵列的飞机滑跑轨迹跟踪与定位算法设计与实现全文可复制报告.pdf_第6页
6/26
22年查重硕论 计算机 重12-基于光栅阵列的飞机滑跑轨迹跟踪与定位算法设计与实现全文可复制报告.pdf_第7页
7/26
22年查重硕论 计算机 重12-基于光栅阵列的飞机滑跑轨迹跟踪与定位算法设计与实现全文可复制报告.pdf_第8页
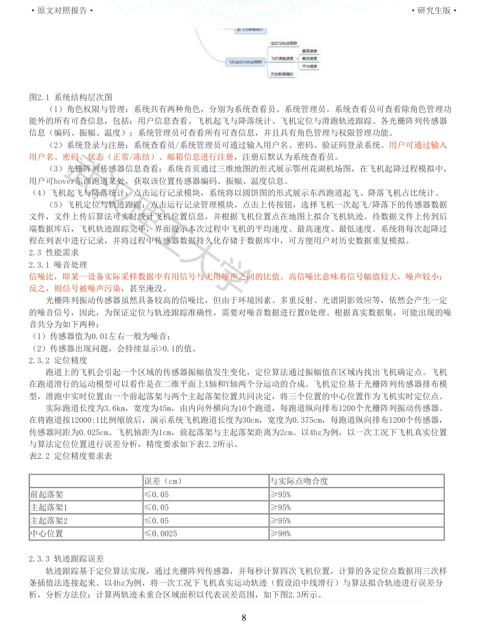
8/26
22年查重硕论 计算机 重12-基于光栅阵列的飞机滑跑轨迹跟踪与定位算法设计与实现全文可复制报告.pdf_第9页
9/26
·原文对照报告··研究生版·1时间范围:检测范围:相似片段:报告编号:37f15a05225f7b86检测时间:2022-05-26 12:59:09检测字符数:22191作者:李彦达题目:基于光栅阵列的飞机滑跑轨迹跟踪与定位算法设计与实现单位:武汉理工大学指标说明:其他指标:检测结论:专业术语0.0%自引率0.0%他引率0.0%复写率12.79%全文总相似比12.79%自写率:87.21%高频词:飞机,轨迹,位置,数据,算法典型相似文章: 无专业术语:公式定理、法律条文、行业用语等占全文的比重典型相似性:相似或疑似重复内容占全文总相似比超过30%自写率:原创内容占全文的比重自引率:引用自己已发表部...

1、当您付费下载文档后,您只拥有了使用权限,并不意味着购买了版权,文档只能用于自身使用,不得用于其他商业用途(如 [转卖]进行直接盈利或[编辑后售卖]进行间接盈利)。
2、本站所有内容均由合作方或网友上传,本站不对文档的完整性、权威性及其观点立场正确性做任何保证或承诺!文档内容仅供研究参考,付费前请自行鉴别。
3、如文档内容存在违规,或者侵犯商业秘密、侵犯著作权等,请点击“违规举报”。

碎片内容

22年查重硕论 计算机 重12-基于光栅阵列的飞机滑跑轨迹跟踪与定位算法设计与实现全文可复制报告.pdf

发表评论取消回复

  
报告文案ppt制作9元一篇+ 关注
机构认证
内容提供者

该用户很懒,什么也没介绍

确认删除?
qq
  • 联系点击这里给我发消息
搜索教程
联系客服
  • 联系客服
回到顶部