电脑桌面
添加毕设投稿发表到电脑桌面
安装后可以在桌面快捷访问

25年CH园林-基质和植物生长调节剂对百里香嫩枝扦插生根的影响终版-约11883字符.docx

25年CH园林-基质和植物生长调节剂对百里香嫩枝扦插生根的影响终版-约11883字符.docx_第1页
1/24
25年CH园林-基质和植物生长调节剂对百里香嫩枝扦插生根的影响终版-约11883字符.docx_第2页
2/24
25年CH园林-基质和植物生长调节剂对百里香嫩枝扦插生根的影响终版-约11883字符.docx_第3页
3/24
25年CH园林-基质和植物生长调节剂对百里香嫩枝扦插生根的影响终版-约11883字符.docx_第4页
4/24
25年CH园林-基质和植物生长调节剂对百里香嫩枝扦插生根的影响终版-约11883字符.docx_第5页
5/24
25年CH园林-基质和植物生长调节剂对百里香嫩枝扦插生根的影响终版-约11883字符.docx_第6页
6/24
25年CH园林-基质和植物生长调节剂对百里香嫩枝扦插生根的影响终版-约11883字符.docx_第7页
7/24
25年CH园林-基质和植物生长调节剂对百里香嫩枝扦插生根的影响终版-约11883字符.docx_第8页
8/24
25年CH园林-基质和植物生长调节剂对百里香嫩枝扦插生根的影响终版-约11883字符.docx_第9页
9/24
25年CH园林-基质和植物生长调节剂对百里香嫩枝扦插生根的影响终版-约11883字符.docx_第10页
10/24
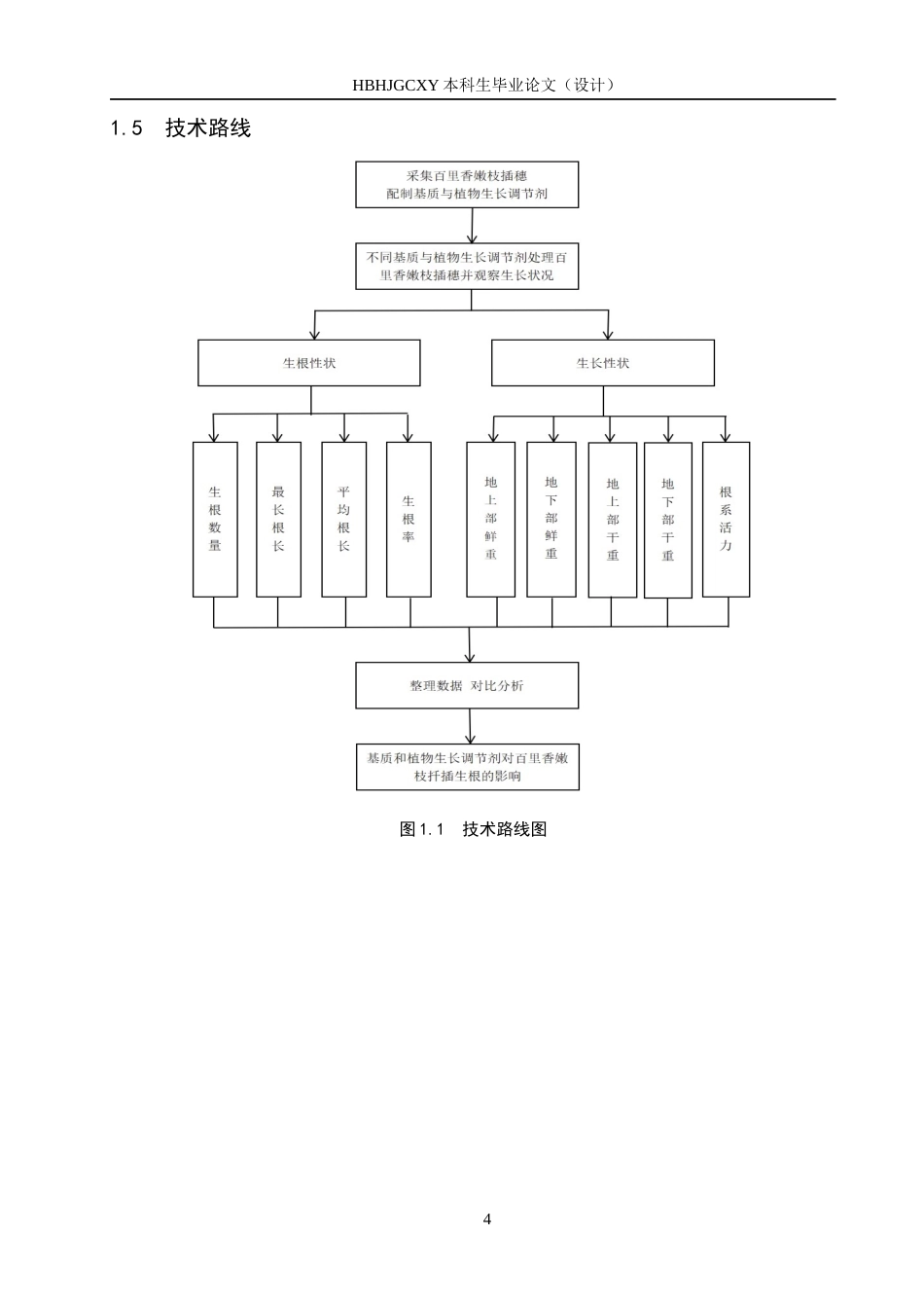
I摘 要为建立百里香高效扦插繁殖技术体系,满足种植及市场需求,以百里香当年生嫩枝为插穗,采用正交试验设计方法,探究扦插基质和植物生长调节剂两个因素对扦插生根效果的影响。试验结果表明:基质种类是影响百里香嫩枝扦插生根的最大因素,其次为植物生长调节剂,且最佳组合为 A1B3,即以蛭石为基质并用浓度为 100mg/L 的生根粉浸泡处理 5min 进行扦插,在该组合下,生根率高达 100%,最长根长可达 4.94cm,平均根长为 3.15cm。在生物量积累方面,地下部鲜质量为 0.083g,地上部鲜质量为 0.339g,地下部干质量为 0.014g,地上部干质量为 0.061g。该试验研...

1、当您付费下载文档后,您只拥有了使用权限,并不意味着购买了版权,文档只能用于自身使用,不得用于其他商业用途(如 [转卖]进行直接盈利或[编辑后售卖]进行间接盈利)。
2、本站所有内容均由合作方或网友上传,本站不对文档的完整性、权威性及其观点立场正确性做任何保证或承诺!文档内容仅供研究参考,付费前请自行鉴别。
3、如文档内容存在违规,或者侵犯商业秘密、侵犯著作权等,请点击“违规举报”。

碎片内容

25年CH园林-基质和植物生长调节剂对百里香嫩枝扦插生根的影响终版-约11883字符.docx

您可能关注的文档

发表评论取消回复

  
CH+ 关注
实名认证
内容提供者

该用户很懒,什么也没介绍

确认删除?
qq
  • 联系点击这里给我发消息
搜索教程
联系客服
  • 联系客服
回到顶部