电脑桌面
添加毕设投稿发表到电脑桌面
安装后可以在桌面快捷访问

25年CH 加强成本管理,提高经济效益 025-成教.pdf

25年CH  加强成本管理,提高经济效益 025-成教.pdf_第1页
1/14
25年CH  加强成本管理,提高经济效益 025-成教.pdf_第2页
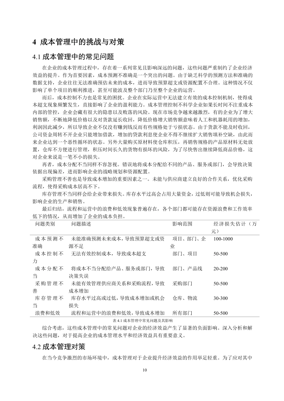
2/14
25年CH  加强成本管理,提高经济效益 025-成教.pdf_第3页
3/14
25年CH  加强成本管理,提高经济效益 025-成教.pdf_第4页
4/14
25年CH  加强成本管理,提高经济效益 025-成教.pdf_第5页
5/14
25年CH  加强成本管理,提高经济效益 025-成教.pdf_第6页
6/14
25年CH  加强成本管理,提高经济效益 025-成教.pdf_第7页
7/14
25年CH  加强成本管理,提高经济效益 025-成教.pdf_第8页
8/14
25年CH  加强成本管理,提高经济效益 025-成教.pdf_第9页
9/14
25年CH  加强成本管理,提高经济效益 025-成教.pdf_第10页
10/14
1成 人 高 等 教 育毕 业 论 文2025 年 1 月题目:加强成本管理,提高经济效益学生姓名:王珠太学院:继续教育学院专业:会计学2哈尔滨剑桥学院成人高等教育毕业论文(设计)诚信声明本人郑重声明:所呈交的本科毕业论文(设计),题目《加强成本管理,提高经济效益。》是本人在指导老师的指导下所取得的成果,成果不存在知识产权争议。除文中已经注明引用的内容外,本论文(设计)不含任何其他个人或集体已经发表或撰写过的作品成果。对本文的研究做出重要贡献的个人和集体在文中均作了明确的说明并表示了谢意。本人完全意识到本声明的法律结果由本人承担。...

1、当您付费下载文档后,您只拥有了使用权限,并不意味着购买了版权,文档只能用于自身使用,不得用于其他商业用途(如 [转卖]进行直接盈利或[编辑后售卖]进行间接盈利)。
2、本站所有内容均由合作方或网友上传,本站不对文档的完整性、权威性及其观点立场正确性做任何保证或承诺!文档内容仅供研究参考,付费前请自行鉴别。
3、如文档内容存在违规,或者侵犯商业秘密、侵犯著作权等,请点击“违规举报”。

碎片内容

25年CH 加强成本管理,提高经济效益 025-成教.pdf

您可能关注的文档

发表评论取消回复

  
CH+ 关注
实名认证
内容提供者

该用户很懒,什么也没介绍

确认删除?
qq
  • 联系点击这里给我发消息
搜索教程
联系客服
  • 联系客服
回到顶部