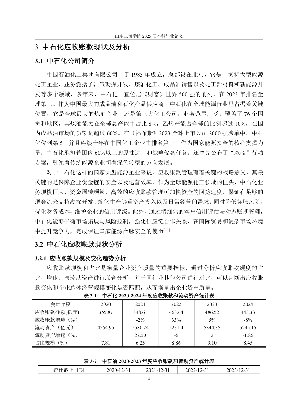
电脑桌面
添加毕设投稿发表到电脑桌面
安装后可以在桌面快捷访问

25年WP财务管理 中石化应收账款管理存在的问题及探究5.91-AI22.62-约16166字符.pdf

25年WP财务管理 中石化应收账款管理存在的问题及探究5.91-AI22.62-约16166字符.pdf_第1页
1/20
25年WP财务管理 中石化应收账款管理存在的问题及探究5.91-AI22.62-约16166字符.pdf_第2页
2/20
25年WP财务管理 中石化应收账款管理存在的问题及探究5.91-AI22.62-约16166字符.pdf_第3页
3/20
25年WP财务管理 中石化应收账款管理存在的问题及探究5.91-AI22.62-约16166字符.pdf_第4页
4/20
25年WP财务管理 中石化应收账款管理存在的问题及探究5.91-AI22.62-约16166字符.pdf_第5页
5/20
25年WP财务管理 中石化应收账款管理存在的问题及探究5.91-AI22.62-约16166字符.pdf_第6页
6/20
25年WP财务管理 中石化应收账款管理存在的问题及探究5.91-AI22.62-约16166字符.pdf_第7页
7/20
25年WP财务管理 中石化应收账款管理存在的问题及探究5.91-AI22.62-约16166字符.pdf_第8页
8/20
25年WP财务管理 中石化应收账款管理存在的问题及探究5.91-AI22.62-约16166字符.pdf_第9页
9/20
25年WP财务管理 中石化应收账款管理存在的问题及探究5.91-AI22.62-约16166字符.pdf_第10页
10/20
诚 信 声 明本人郑重声明:所呈交论文,是在导师指导下独立进行研究所取得的研究成果。论文除文中已经注明引用的内容外,不包含任何其他集体或个人已经发表或在网上发表的内容。特此声明。声明人:宋知遥2025 年5 月10 日摘要i中石化应收账款管理存在的问题及研究摘要随着能源化工行业竞争加剧及宏观经济波动,应收账款管理成为影响企业现金流与财务安全的核心环节。中国石油化工集团有限公司(中石化)作为全球领先的能源化工企业,其应收账款规模长期高于行业均值,暴露出信用政策、客户结构及风控机制的优化需求。本文以中国石油化工集团有限公司为研究对象,运...

1、当您付费下载文档后,您只拥有了使用权限,并不意味着购买了版权,文档只能用于自身使用,不得用于其他商业用途(如 [转卖]进行直接盈利或[编辑后售卖]进行间接盈利)。
2、本站所有内容均由合作方或网友上传,本站不对文档的完整性、权威性及其观点立场正确性做任何保证或承诺!文档内容仅供研究参考,付费前请自行鉴别。
3、如文档内容存在违规,或者侵犯商业秘密、侵犯著作权等,请点击“违规举报”。

碎片内容

25年WP财务管理 中石化应收账款管理存在的问题及探究5.91-AI22.62-约16166字符.pdf

您可能关注的文档

发表评论取消回复

  
新文件+ 关注
机构认证
内容提供者

新文件

确认删除?
qq
  • 联系点击这里给我发消息
搜索教程
联系客服
  • 联系客服
回到顶部