电脑桌面
添加毕设投稿发表到电脑桌面
安装后可以在桌面快捷访问

22年收39、住宅小区基坑开挖8.0~10.0米,支护结构设计与施工90页.docVIP专享VIP免费

22年收39、住宅小区基坑开挖8.0~10.0米,支护结构设计与施工90页.doc_第1页
1/85
22年收39、住宅小区基坑开挖8.0~10.0米,支护结构设计与施工90页.doc_第2页
2/85
22年收39、住宅小区基坑开挖8.0~10.0米,支护结构设计与施工90页.doc_第3页
3/85
22年收39、住宅小区基坑开挖8.0~10.0米,支护结构设计与施工90页.doc_第4页
4/85
22年收39、住宅小区基坑开挖8.0~10.0米,支护结构设计与施工90页.doc_第5页
5/85
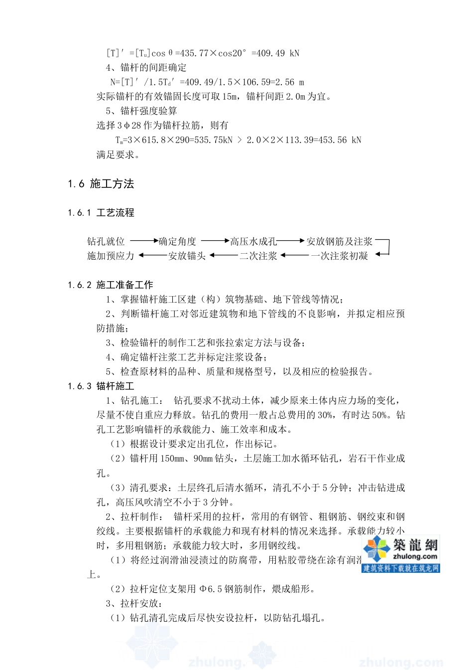
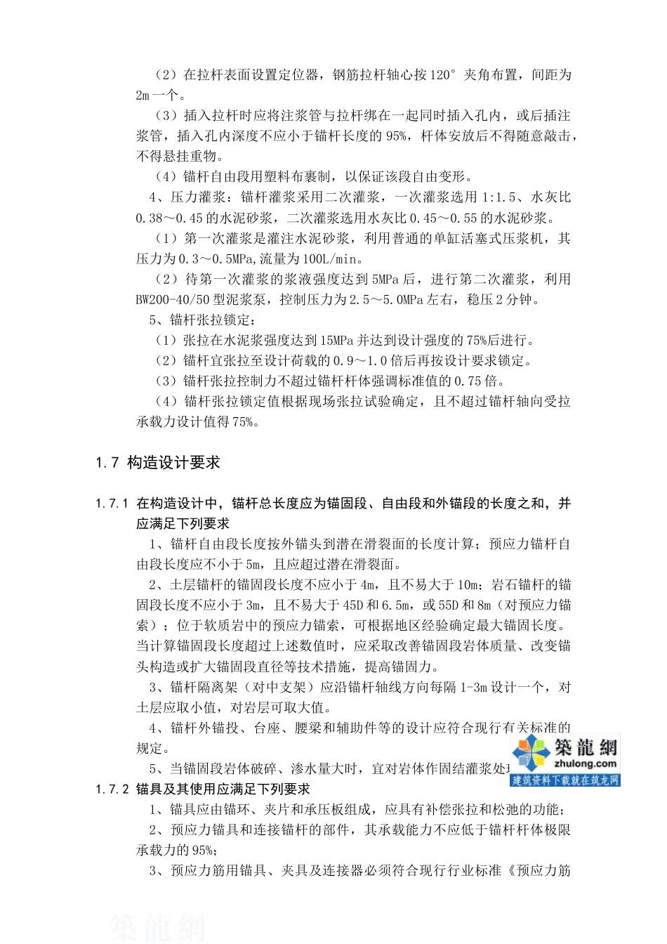
第 1 章 深基坑支护结构设计与施工1.1 工程概况玺景园小区工程位于青岛市芝泉路西北侧湛山寺附近,为青岛市高档住宅小区,其中 6#楼总建筑面积为 2442.4m2,结构类型为短肢剪力墙结构。基坑开挖 8.0~10.0 米左右。1.2 地质概况1.2.1 地形地貌拟建场区起伏较大,北高南低。地貌成因类型为剥蚀残丘,后经人工建设,开挖回填改造形成现有地貌景观。1.2.2 地层分布及其物理力学特征土体主要以粉质粘土为主,混花岗岩、煌斑岩碎屑。1.3 设计依据1、《建筑基坑支护技术规程》(JGJ120-99)2、《建筑边坡工程勘察报告》(GB50330-2002)3、《锚杆喷射混凝土支护技术规范...

1、当您付费下载文档后,您只拥有了使用权限,并不意味着购买了版权,文档只能用于自身使用,不得用于其他商业用途(如 [转卖]进行直接盈利或[编辑后售卖]进行间接盈利)。
2、本站所有内容均由合作方或网友上传,本站不对文档的完整性、权威性及其观点立场正确性做任何保证或承诺!文档内容仅供研究参考,付费前请自行鉴别。
3、如文档内容存在违规,或者侵犯商业秘密、侵犯著作权等,请点击“违规举报”。

碎片内容

22年收39、住宅小区基坑开挖8.0~10.0米,支护结构设计与施工90页.doc

您可能关注的文档

发表评论取消回复

  
报告文案ppt制作9元一篇+ 关注
机构认证
内容提供者

该用户很懒,什么也没介绍

确认删除?
qq
  • 联系点击这里给我发消息
搜索教程
联系客服
  • 联系客服
回到顶部