电脑桌面
添加毕设投稿发表到电脑桌面
安装后可以在桌面快捷访问

25年CH社会体育指导《复合式训练对高中体育生100米成绩影响的实验研究》终版-约12737字符.docx

25年CH社会体育指导《复合式训练对高中体育生100米成绩影响的实验研究》终版-约12737字符.docx_第1页
1/23
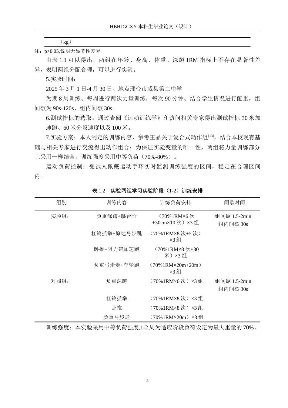
25年CH社会体育指导《复合式训练对高中体育生100米成绩影响的实验研究》终版-约12737字符.docx_第2页
2/23
25年CH社会体育指导《复合式训练对高中体育生100米成绩影响的实验研究》终版-约12737字符.docx_第3页
3/23
25年CH社会体育指导《复合式训练对高中体育生100米成绩影响的实验研究》终版-约12737字符.docx_第4页
4/23
25年CH社会体育指导《复合式训练对高中体育生100米成绩影响的实验研究》终版-约12737字符.docx_第5页
5/23
25年CH社会体育指导《复合式训练对高中体育生100米成绩影响的实验研究》终版-约12737字符.docx_第6页
6/23
25年CH社会体育指导《复合式训练对高中体育生100米成绩影响的实验研究》终版-约12737字符.docx_第7页
7/23
25年CH社会体育指导《复合式训练对高中体育生100米成绩影响的实验研究》终版-约12737字符.docx_第8页
8/23
25年CH社会体育指导《复合式训练对高中体育生100米成绩影响的实验研究》终版-约12737字符.docx_第9页
9/23
25年CH社会体育指导《复合式训练对高中体育生100米成绩影响的实验研究》终版-约12737字符.docx_第10页
10/23
I摘 要根据国家体育总局、教育部联合印发《关于加强竞技体育后备人才培养工作的指导意见》指出,教练员应掌握新科学训练方法,以提升科学训练水平。本研究探讨复合式训练对百米成绩的影响,旨在突破传统训练瓶颈,为教练员提供制定训练计划的依据,构建更科学的百米训练方案,帮助高中体育生提高百米竞赛成绩。研究采用文献资料法、专家访谈法、实验法、数理统计法,筛选 20 名实验对象进行8 周中等负荷强度复合式训练和传统抗阻训练,分析实验结果得出结论:复合式训练在 30米起跑反应阶段表现优于传统抗阻训练,效果显著;在 60 米成绩提升效果上,两组对比提升...

1、当您付费下载文档后,您只拥有了使用权限,并不意味着购买了版权,文档只能用于自身使用,不得用于其他商业用途(如 [转卖]进行直接盈利或[编辑后售卖]进行间接盈利)。
2、本站所有内容均由合作方或网友上传,本站不对文档的完整性、权威性及其观点立场正确性做任何保证或承诺!文档内容仅供研究参考,付费前请自行鉴别。
3、如文档内容存在违规,或者侵犯商业秘密、侵犯著作权等,请点击“违规举报”。

碎片内容

25年CH社会体育指导《复合式训练对高中体育生100米成绩影响的实验研究》终版-约12737字符.docx

发表评论取消回复

  
CH+ 关注
实名认证
内容提供者

该用户很懒,什么也没介绍

确认删除?
qq
  • 联系点击这里给我发消息
搜索教程
联系客服
  • 联系客服
回到顶部