电脑桌面
添加毕设投稿发表到电脑桌面
安装后可以在桌面快捷访问

25年CH城市管理 公众认知视角下数字孪生技术赋能社区安防治理的困境与协同对策研究终稿-约19038字符.docx

25年CH城市管理 公众认知视角下数字孪生技术赋能社区安防治理的困境与协同对策研究终稿-约19038字符.docx_第1页
1/31
25年CH城市管理 公众认知视角下数字孪生技术赋能社区安防治理的困境与协同对策研究终稿-约19038字符.docx_第2页
2/31
25年CH城市管理 公众认知视角下数字孪生技术赋能社区安防治理的困境与协同对策研究终稿-约19038字符.docx_第3页
3/31
25年CH城市管理 公众认知视角下数字孪生技术赋能社区安防治理的困境与协同对策研究终稿-约19038字符.docx_第4页
4/31
25年CH城市管理 公众认知视角下数字孪生技术赋能社区安防治理的困境与协同对策研究终稿-约19038字符.docx_第5页
5/31
25年CH城市管理 公众认知视角下数字孪生技术赋能社区安防治理的困境与协同对策研究终稿-约19038字符.docx_第6页
6/31
25年CH城市管理 公众认知视角下数字孪生技术赋能社区安防治理的困境与协同对策研究终稿-约19038字符.docx_第7页
7/31
25年CH城市管理 公众认知视角下数字孪生技术赋能社区安防治理的困境与协同对策研究终稿-约19038字符.docx_第8页
8/31
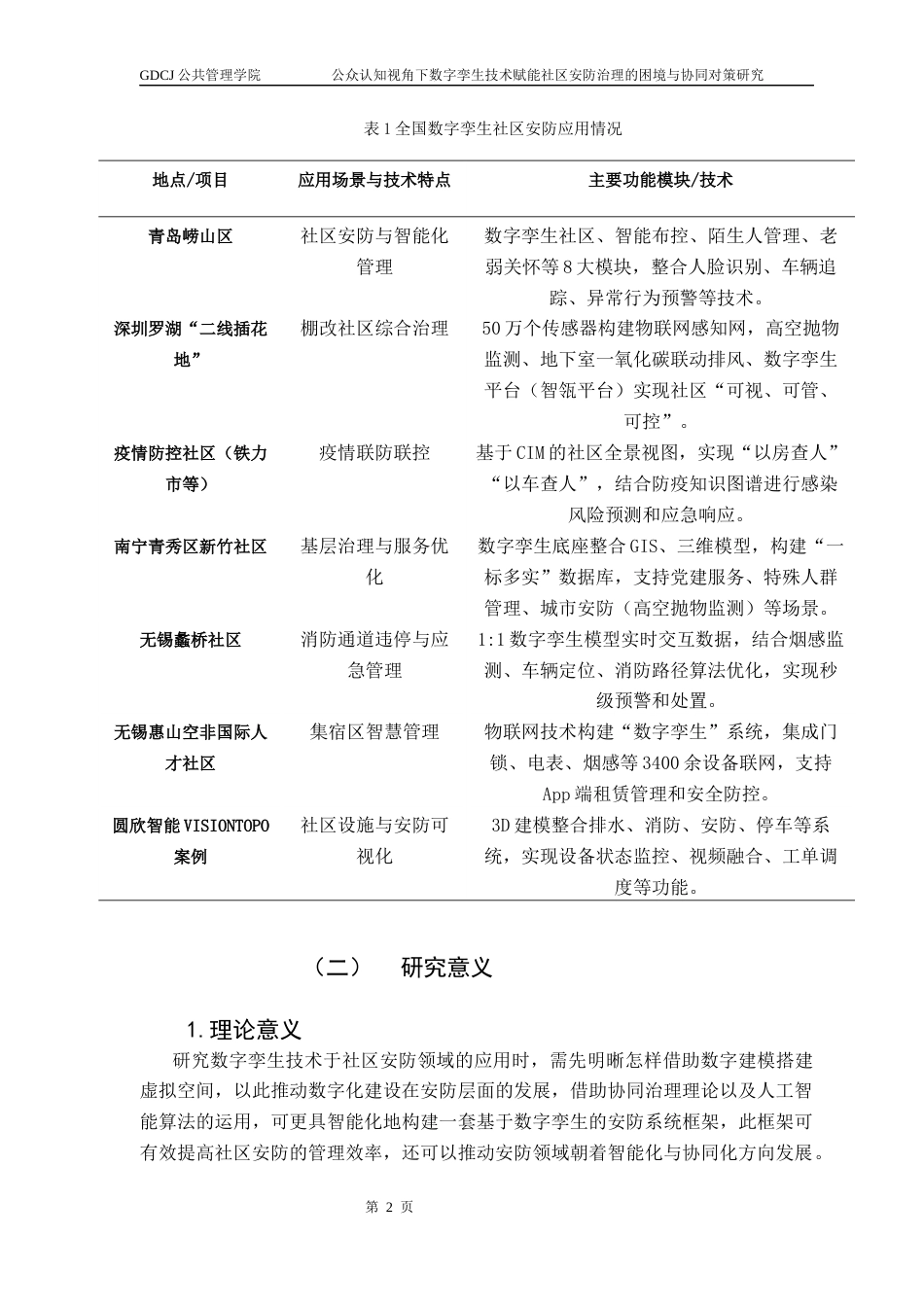
GDCJ 本科生毕业论文(设计)原创性声明本人郑重声明:所呈交的论文(设计)是本人在指导老师指导下独立进行研究工作所取得的成果。除文中已经注明引用的内容外,本论文不含任何其他个人或集体已经发表或撰写过的作品成果。对本文研究做出过重要贡献的个人和集体,均已在文中以明确的方式标明。因本论文(设计)引起的法律后果完全由本人承担。作者签名: 年 月 日指导老师签名: 年 月 日摘要 随着数字技术快速发展的步伐,数字孪生作为融合物理与虚拟世界的先进技术,正逐渐渗透进社区治理特别是安防领域之中,本文把广州市天河区冼村社区当作研究对象,依据实...

1、当您付费下载文档后,您只拥有了使用权限,并不意味着购买了版权,文档只能用于自身使用,不得用于其他商业用途(如 [转卖]进行直接盈利或[编辑后售卖]进行间接盈利)。
2、本站所有内容均由合作方或网友上传,本站不对文档的完整性、权威性及其观点立场正确性做任何保证或承诺!文档内容仅供研究参考,付费前请自行鉴别。
3、如文档内容存在违规,或者侵犯商业秘密、侵犯著作权等,请点击“违规举报”。

碎片内容

25年CH城市管理 公众认知视角下数字孪生技术赋能社区安防治理的困境与协同对策研究终稿-约19038字符.docx

您可能关注的文档

发表评论取消回复

  
CH+ 关注
实名认证
内容提供者

该用户很懒,什么也没介绍

确认删除?
qq
  • 联系点击这里给我发消息
搜索教程
联系客服
  • 联系客服
回到顶部