电脑桌面
添加毕设投稿发表到电脑桌面
安装后可以在桌面快捷访问

25年CH工商管理 B站平台战略终稿-约12286字符.docx

25年CH工商管理 B站平台战略终稿-约12286字符.docx_第1页
1/18
25年CH工商管理 B站平台战略终稿-约12286字符.docx_第2页
2/18
25年CH工商管理 B站平台战略终稿-约12286字符.docx_第3页
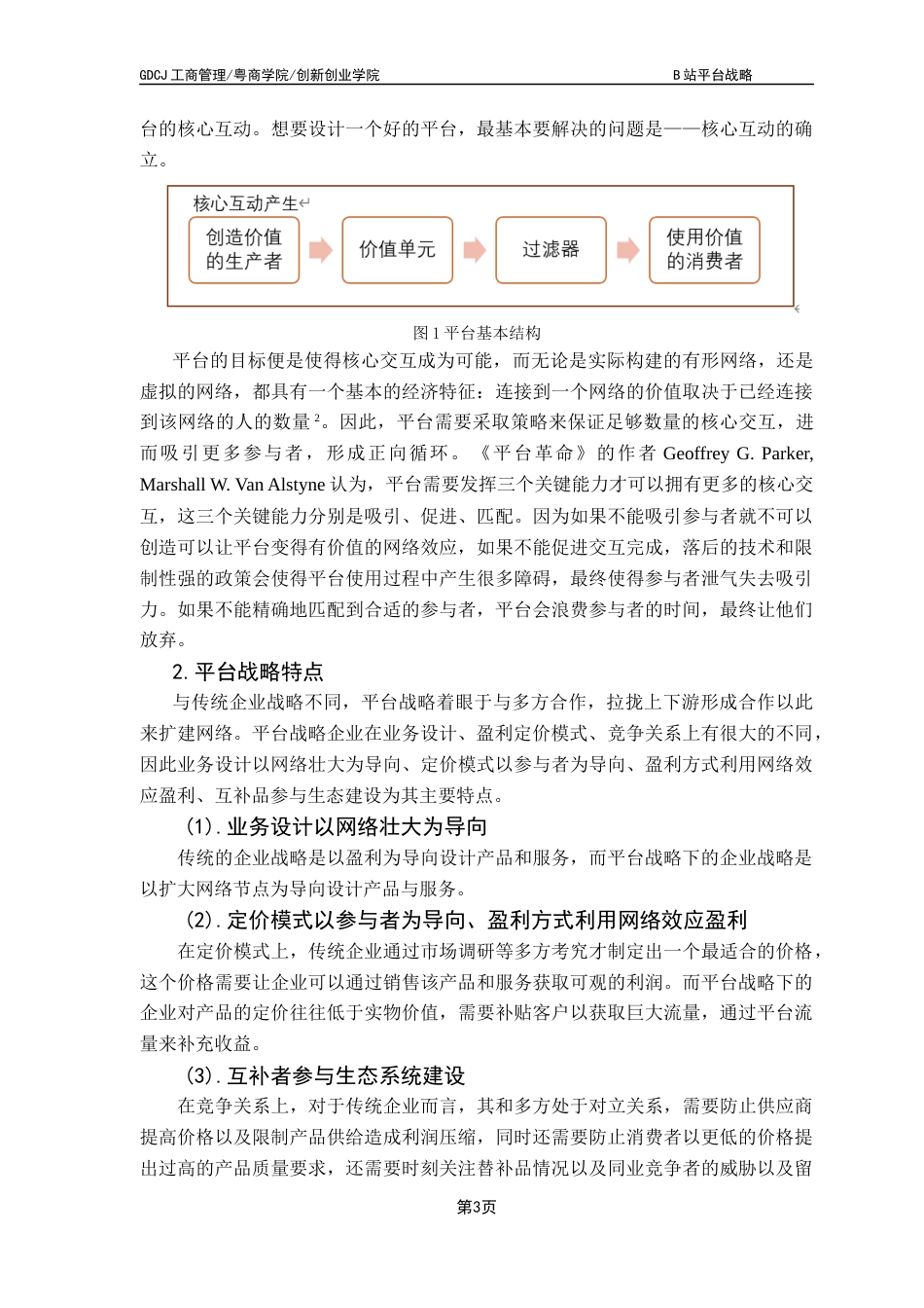
3/18
25年CH工商管理 B站平台战略终稿-约12286字符.docx_第4页
4/18
25年CH工商管理 B站平台战略终稿-约12286字符.docx_第5页
5/18
25年CH工商管理 B站平台战略终稿-约12286字符.docx_第6页
6/18
25年CH工商管理 B站平台战略终稿-约12286字符.docx_第7页
7/18
25年CH工商管理 B站平台战略终稿-约12286字符.docx_第8页
8/18
摘要本研究基于网络效应理论和平台战略框架,以哔哩哔哩(B 站)为研究案例,系统分析了其网络效应特征和平台战略实施路径。研究发现,B站通过构建"参与者+价值单元+过滤器"的核心互动机制,成功打造了双边网络平台,形成了独特的"创作者-用户-平台"共生体系。在运营策略方面,平台采用差异化定价和低于成本的补贴策略吸引参与者加入,共同构建网络效应;通过引入多元化互补者提升用户黏性,完善生态系统建设。凭借强大的网络效应优势,B 站突破了传统企业的运营模式,开创了基于平台经济的新型盈利范式。关键词:网络效应;双边网络;平台战略Abstract Based on ne...

1、当您付费下载文档后,您只拥有了使用权限,并不意味着购买了版权,文档只能用于自身使用,不得用于其他商业用途(如 [转卖]进行直接盈利或[编辑后售卖]进行间接盈利)。
2、本站所有内容均由合作方或网友上传,本站不对文档的完整性、权威性及其观点立场正确性做任何保证或承诺!文档内容仅供研究参考,付费前请自行鉴别。
3、如文档内容存在违规,或者侵犯商业秘密、侵犯著作权等,请点击“违规举报”。

碎片内容

25年CH工商管理 B站平台战略终稿-约12286字符.docx

您可能关注的文档

发表评论取消回复

  
CH+ 关注
实名认证
内容提供者

该用户很懒,什么也没介绍

确认删除?
qq
  • 联系点击这里给我发消息
搜索教程
联系客服
  • 联系客服
回到顶部