电脑桌面
添加毕设投稿发表到电脑桌面
安装后可以在桌面快捷访问

25年CH国际商务 秦皇岛非森新材中东市场战略研究!docx(2)(1)终版-约14423字符.docx

25年CH国际商务 秦皇岛非森新材中东市场战略研究!docx(2)(1)终版-约14423字符.docx_第1页
1/24
25年CH国际商务 秦皇岛非森新材中东市场战略研究!docx(2)(1)终版-约14423字符.docx_第2页
2/24
25年CH国际商务 秦皇岛非森新材中东市场战略研究!docx(2)(1)终版-约14423字符.docx_第3页
3/24
25年CH国际商务 秦皇岛非森新材中东市场战略研究!docx(2)(1)终版-约14423字符.docx_第4页
4/24
25年CH国际商务 秦皇岛非森新材中东市场战略研究!docx(2)(1)终版-约14423字符.docx_第5页
5/24
25年CH国际商务 秦皇岛非森新材中东市场战略研究!docx(2)(1)终版-约14423字符.docx_第6页
6/24
25年CH国际商务 秦皇岛非森新材中东市场战略研究!docx(2)(1)终版-约14423字符.docx_第7页
7/24
25年CH国际商务 秦皇岛非森新材中东市场战略研究!docx(2)(1)终版-约14423字符.docx_第8页
8/24
25年CH国际商务 秦皇岛非森新材中东市场战略研究!docx(2)(1)终版-约14423字符.docx_第9页
9/24
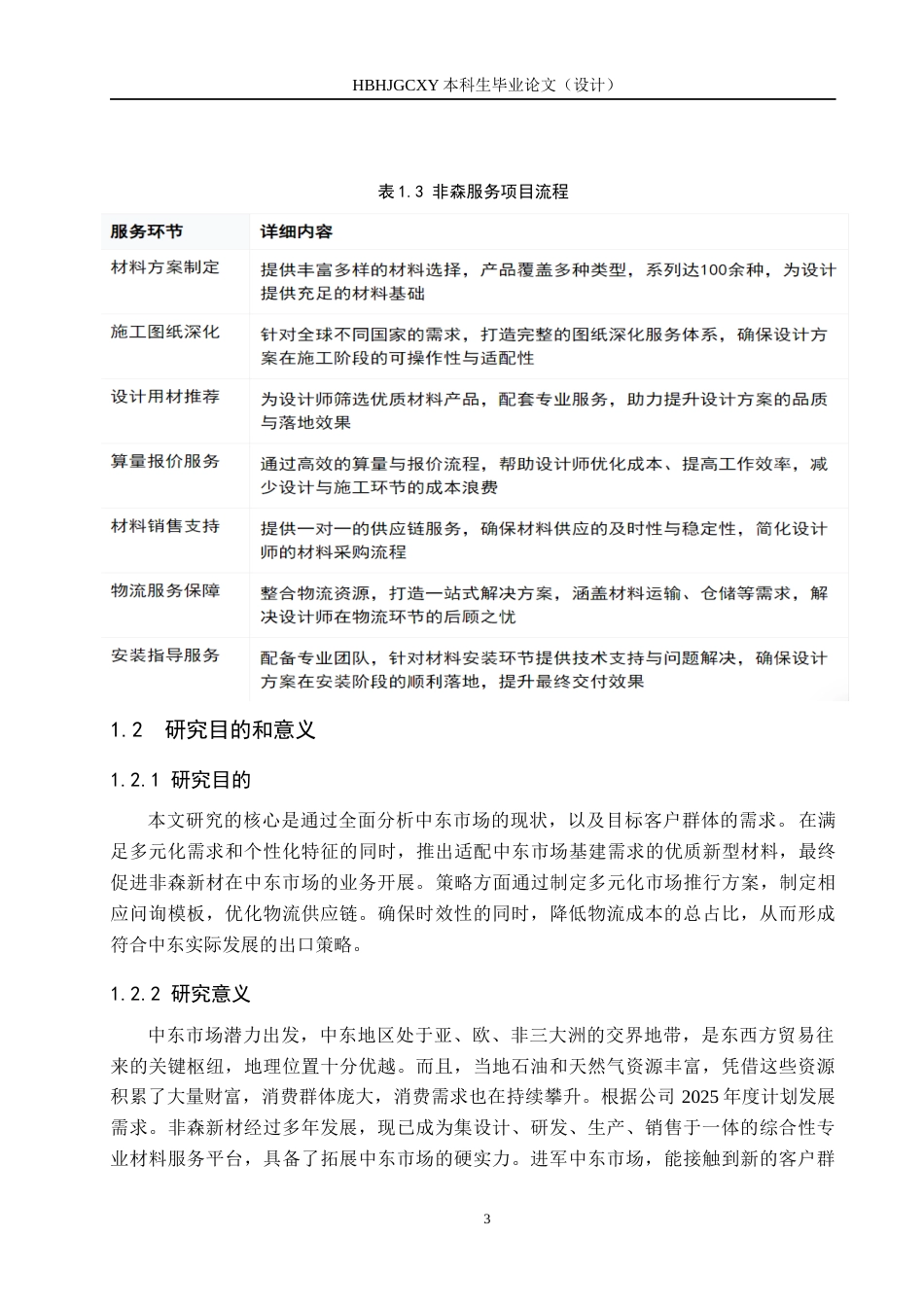
摘 要秦皇岛非森新材洞察到新兴材料发展的迅猛期趋势,积极发展环保型快装新型装饰材料,成为目前全国最大的新型材料集合体企业。其主要业务涵盖新材料的研发、生产、售前、售后以及安装、施工指导等全流程服务。非森中东贸易部也积极响应经济转型和经济转型,中东市场基建对于新型建材的需求越来越旺盛。非森必须调整中东市场的出口战略。制定并形成多元化的市场营销策略。根据现有问题,主要从三个角度出发,第一,锁定不同中东客户群体的基建需求,开展本土化的营销模式,为深耕中东市场,开展多元化的出口策略打下坚实基础。第二,物流成本在成本占比高达三成,可以...

1、当您付费下载文档后,您只拥有了使用权限,并不意味着购买了版权,文档只能用于自身使用,不得用于其他商业用途(如 [转卖]进行直接盈利或[编辑后售卖]进行间接盈利)。
2、本站所有内容均由合作方或网友上传,本站不对文档的完整性、权威性及其观点立场正确性做任何保证或承诺!文档内容仅供研究参考,付费前请自行鉴别。
3、如文档内容存在违规,或者侵犯商业秘密、侵犯著作权等,请点击“违规举报”。

碎片内容

25年CH国际商务 秦皇岛非森新材中东市场战略研究!docx(2)(1)终版-约14423字符.docx

您可能关注的文档

发表评论取消回复

  
CH+ 关注
实名认证
内容提供者

该用户很懒,什么也没介绍

确认删除?
qq
  • 联系点击这里给我发消息
搜索教程
联系客服
  • 联系客服
回到顶部