电脑桌面
添加毕设投稿发表到电脑桌面
安装后可以在桌面快捷访问

25年CH环境工程-四川省达州市某污水厂处理工艺设计终版-约10733字符.docx

25年CH环境工程-四川省达州市某污水厂处理工艺设计终版-约10733字符.docx_第1页
1/61
25年CH环境工程-四川省达州市某污水厂处理工艺设计终版-约10733字符.docx_第2页
2/61
25年CH环境工程-四川省达州市某污水厂处理工艺设计终版-约10733字符.docx_第3页
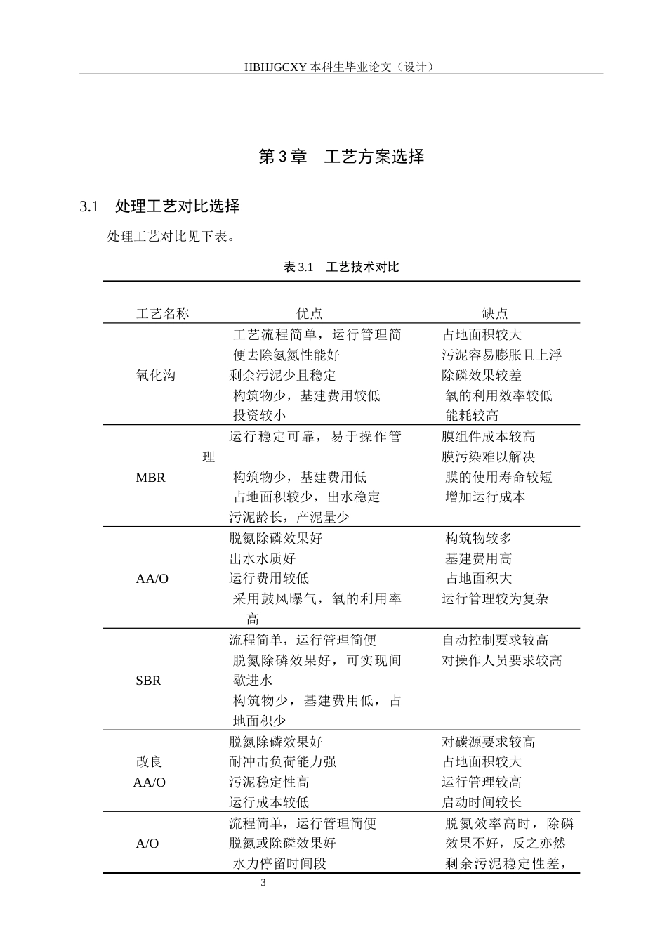
3/61
25年CH环境工程-四川省达州市某污水厂处理工艺设计终版-约10733字符.docx_第4页
4/61
25年CH环境工程-四川省达州市某污水厂处理工艺设计终版-约10733字符.docx_第5页
5/61
25年CH环境工程-四川省达州市某污水厂处理工艺设计终版-约10733字符.docx_第6页
6/61
25年CH环境工程-四川省达州市某污水厂处理工艺设计终版-约10733字符.docx_第7页
7/61
25年CH环境工程-四川省达州市某污水厂处理工艺设计终版-约10733字符.docx_第8页
8/61
25年CH环境工程-四川省达州市某污水厂处理工艺设计终版-约10733字符.docx_第9页
9/61
I摘 要达州市某污水处理厂中的废水以生活污水为主,其中 COD/BOD 的浓度较高,氮磷含量较多,可能混入工业废水等污染物,若不经处理排入水体,会造成水体缺氧,富营养化,恶化水质,对环境造成严重污染。经过对该污水厂的水质水量进行综合分析,本设计拟采用“改良 AAO 工艺+高效沉淀池”工艺技术对该污水厂的废水进行处理。设计污水处理厂的处理规模为 8 万 m ³/d,以及出水水质需达到《城镇污水处理厂污染物排放标准》(GB18918-2002)一级 A 标准,从而有效缓解当地水资源污染问题,实现对水资源的有效利用。本设计对污水处理的主要构筑物尺寸进行设计计算...

1、当您付费下载文档后,您只拥有了使用权限,并不意味着购买了版权,文档只能用于自身使用,不得用于其他商业用途(如 [转卖]进行直接盈利或[编辑后售卖]进行间接盈利)。
2、本站所有内容均由合作方或网友上传,本站不对文档的完整性、权威性及其观点立场正确性做任何保证或承诺!文档内容仅供研究参考,付费前请自行鉴别。
3、如文档内容存在违规,或者侵犯商业秘密、侵犯著作权等,请点击“违规举报”。

碎片内容

25年CH环境工程-四川省达州市某污水厂处理工艺设计终版-约10733字符.docx

发表评论取消回复

  
CH+ 关注
实名认证
内容提供者

该用户很懒,什么也没介绍

确认删除?
qq
  • 联系点击这里给我发消息
搜索教程
联系客服
  • 联系客服
回到顶部