电脑桌面
添加毕设投稿发表到电脑桌面
安装后可以在桌面快捷访问

25年CH水质科学与技术-某市屠宰厂污水管道系统及废水处理工艺设计最终稿-约15720字符.docx

25年CH水质科学与技术-某市屠宰厂污水管道系统及废水处理工艺设计最终稿-约15720字符.docx_第1页
1/53
25年CH水质科学与技术-某市屠宰厂污水管道系统及废水处理工艺设计最终稿-约15720字符.docx_第2页
2/53
25年CH水质科学与技术-某市屠宰厂污水管道系统及废水处理工艺设计最终稿-约15720字符.docx_第3页
3/53
25年CH水质科学与技术-某市屠宰厂污水管道系统及废水处理工艺设计最终稿-约15720字符.docx_第4页
4/53
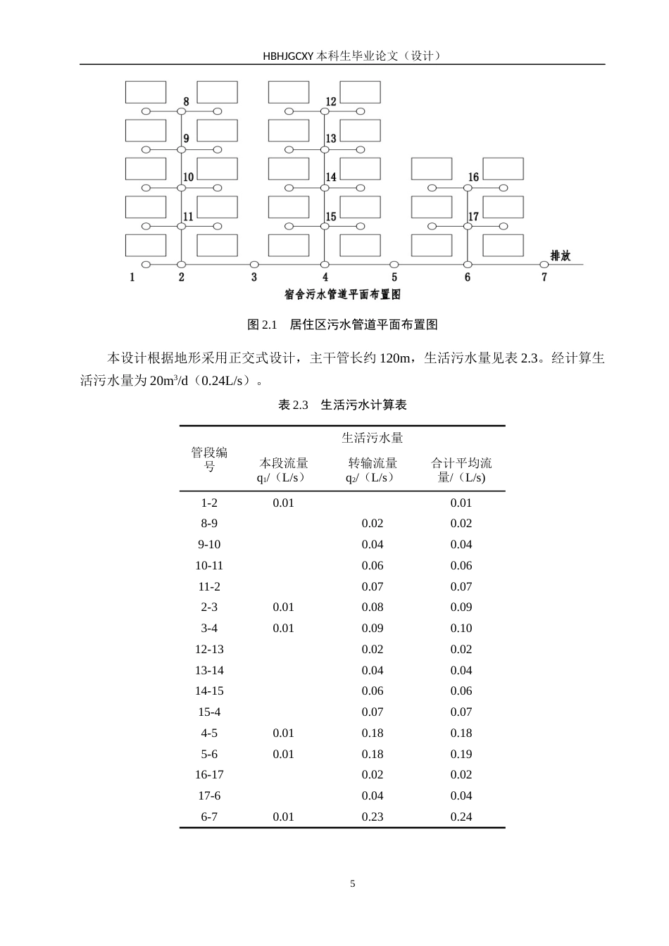
25年CH水质科学与技术-某市屠宰厂污水管道系统及废水处理工艺设计最终稿-约15720字符.docx_第5页
5/53
25年CH水质科学与技术-某市屠宰厂污水管道系统及废水处理工艺设计最终稿-约15720字符.docx_第6页
6/53
25年CH水质科学与技术-某市屠宰厂污水管道系统及废水处理工艺设计最终稿-约15720字符.docx_第7页
7/53
25年CH水质科学与技术-某市屠宰厂污水管道系统及废水处理工艺设计最终稿-约15720字符.docx_第8页
8/53
25年CH水质科学与技术-某市屠宰厂污水管道系统及废水处理工艺设计最终稿-约15720字符.docx_第9页
9/53
25年CH水质科学与技术-某市屠宰厂污水管道系统及废水处理工艺设计最终稿-约15720字符.docx_第10页
10/53
I摘 要人们的生活越来越好,对肉类的需求日益增长,屠宰废水问题逐渐引起人们重视。废水具有 CODCr、NH3-N、SS 浓度高,可生化性较好等特点。还可能通过渗透和径流进入农田,影响农作物生长,甚至通过食物链影响人类健康。某市屠宰厂拟建一座废水处理站,处理规模为 1000m3/d,要求处理后达到《肉类加工工业水污染物排放标准》(GB 13457-1992)二级限值。针对废水特性,本次设计采用预处理+二级处理+三级处理的方式,使进水值COD2500mg/L,BOD51300mg/L 的污水经过处理后满足排放要求。构筑物包括格栅、调节池、初沉池、隔油池、气浮池、水解酸化池、A/O 系统、...

1、当您付费下载文档后,您只拥有了使用权限,并不意味着购买了版权,文档只能用于自身使用,不得用于其他商业用途(如 [转卖]进行直接盈利或[编辑后售卖]进行间接盈利)。
2、本站所有内容均由合作方或网友上传,本站不对文档的完整性、权威性及其观点立场正确性做任何保证或承诺!文档内容仅供研究参考,付费前请自行鉴别。
3、如文档内容存在违规,或者侵犯商业秘密、侵犯著作权等,请点击“违规举报”。

碎片内容

25年CH水质科学与技术-某市屠宰厂污水管道系统及废水处理工艺设计最终稿-约15720字符.docx

您可能关注的文档

发表评论取消回复

  
CH+ 关注
实名认证
内容提供者

该用户很懒,什么也没介绍

确认删除?
qq
  • 联系点击这里给我发消息
搜索教程
联系客服
  • 联系客服
回到顶部