电脑桌面
添加毕设投稿发表到电脑桌面
安装后可以在桌面快捷访问

25年CH学前教育-小班幼儿;午睡;五大领域;行动研究终稿-约19358字符.docx

25年CH学前教育-小班幼儿;午睡;五大领域;行动研究终稿-约19358字符.docx_第1页
1/37
25年CH学前教育-小班幼儿;午睡;五大领域;行动研究终稿-约19358字符.docx_第2页
2/37
25年CH学前教育-小班幼儿;午睡;五大领域;行动研究终稿-约19358字符.docx_第3页
3/37
25年CH学前教育-小班幼儿;午睡;五大领域;行动研究终稿-约19358字符.docx_第4页
4/37
25年CH学前教育-小班幼儿;午睡;五大领域;行动研究终稿-约19358字符.docx_第5页
5/37
25年CH学前教育-小班幼儿;午睡;五大领域;行动研究终稿-约19358字符.docx_第6页
6/37
25年CH学前教育-小班幼儿;午睡;五大领域;行动研究终稿-约19358字符.docx_第7页
7/37
25年CH学前教育-小班幼儿;午睡;五大领域;行动研究终稿-约19358字符.docx_第8页
8/37
25年CH学前教育-小班幼儿;午睡;五大领域;行动研究终稿-约19358字符.docx_第9页
9/37
25年CH学前教育-小班幼儿;午睡;五大领域;行动研究终稿-约19358字符.docx_第10页
10/37
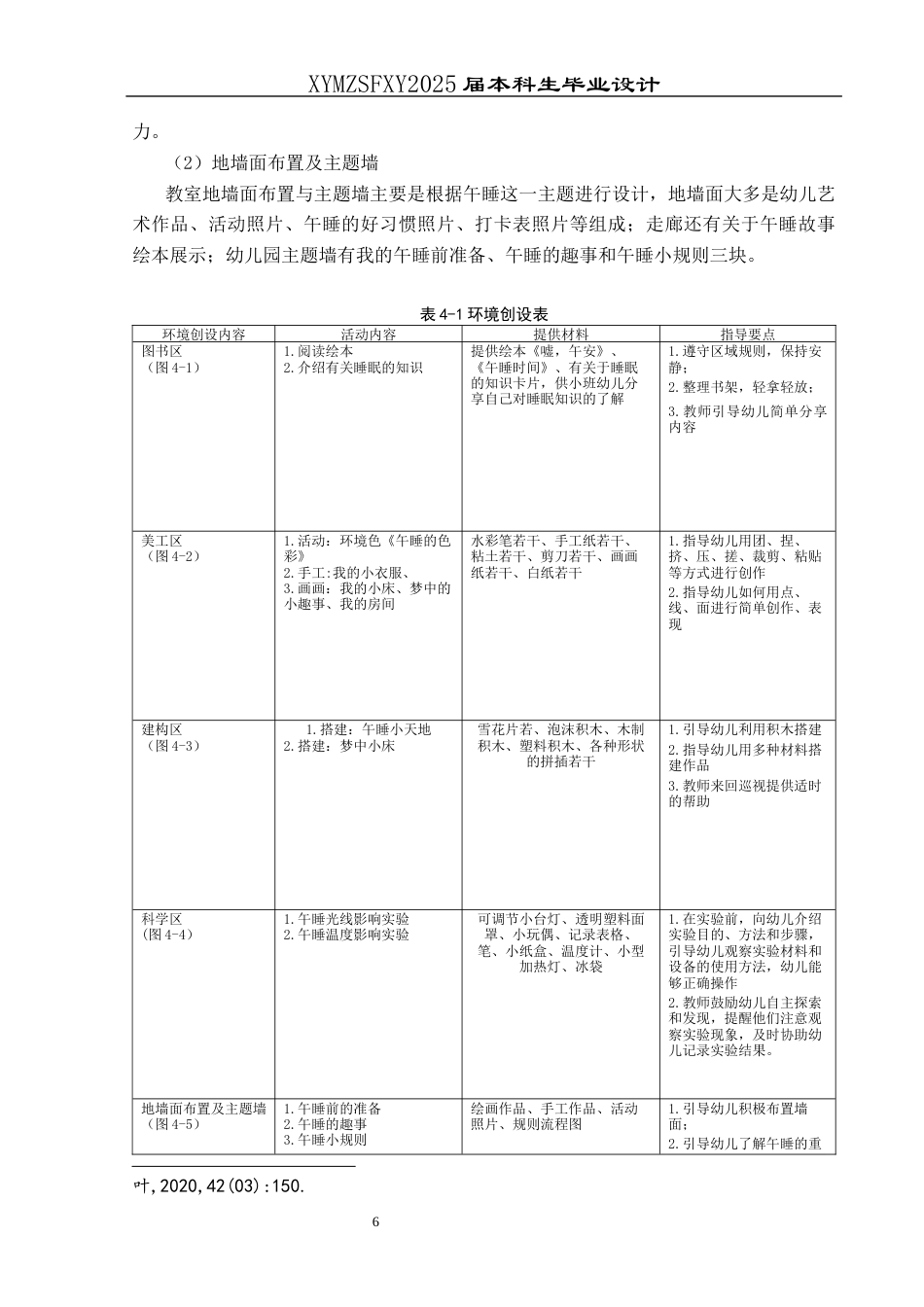
Ⅰ小班主题活动:我和“午睡”有话说徐亚琴(教育科学学院,学前教育专业,2021 级学前教育 1 班,20214912140)摘要:午睡是幼儿一日生活中非常重要的环节。在幼儿所处的环境中,午睡这一环节 是极为普遍存在的。然而,幼儿对于午睡本身的认知却相对的有限。且在实习所接触的班级幼儿关于午睡这个问题较为突出。基于此,本次的活动主题是以小班幼儿为主体,从语言、社会、健康、艺术、科学五大领域出发,设计相关活动,引导小班幼儿参与到与午睡内容有关的活动中,促进幼儿的全面发展。为了更好地开展本次主题活动,研究活动者将以实习的幼儿园为作为实践地点,结合...

1、当您付费下载文档后,您只拥有了使用权限,并不意味着购买了版权,文档只能用于自身使用,不得用于其他商业用途(如 [转卖]进行直接盈利或[编辑后售卖]进行间接盈利)。
2、本站所有内容均由合作方或网友上传,本站不对文档的完整性、权威性及其观点立场正确性做任何保证或承诺!文档内容仅供研究参考,付费前请自行鉴别。
3、如文档内容存在违规,或者侵犯商业秘密、侵犯著作权等,请点击“违规举报”。

碎片内容

25年CH学前教育-小班幼儿;午睡;五大领域;行动研究终稿-约19358字符.docx

您可能关注的文档

发表评论取消回复

  
CH+ 关注
实名认证
内容提供者

该用户很懒,什么也没介绍

确认删除?
qq
  • 联系点击这里给我发消息
搜索教程
联系客服
  • 联系客服
回到顶部