电脑桌面
添加毕设投稿发表到电脑桌面
安装后可以在桌面快捷访问

25年WH通信工程-基于STM32的人体生理参数监测仪设计. 关键词:心率及血氧饱和度检测,步态分析与体态倾斜监测,体表温度测量,远程数据传输,蜂鸣器报警机制(附件)-约5832字符.docx

25年WH通信工程-基于STM32的人体生理参数监测仪设计.  关键词:心率及血氧饱和度检测,步态分析与体态倾斜监测,体表温度测量,远程数据传输,蜂鸣器报警机制(附件)-约5832字符.docx_第1页
1/17
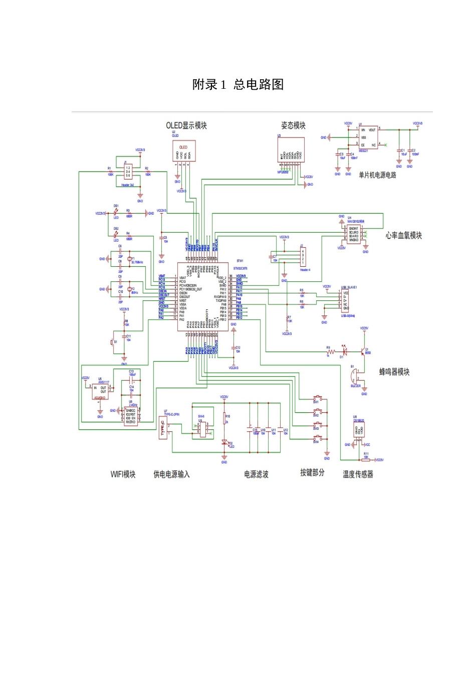
附录 1 总电路图附录 2 关键代码#include "main.h"void Key_Init(void);void display(void);u8 b_1s;u8 mod=0;short set_f; u32 begin_code[21] = {0,370, 100,50,100,80,70,};u32 set_code[21];u8 run_mod;u16 new_temp;char str[32];u8 b_1s,eer_f;short aacx,aacy,aacz;short gyrox,gyroy,gyroz;u8 mpuerrflag = 0;int MPU_F,bushu;u8 mpu_temp,mpu_flag = 0; _Bool mpu_1_flag = 0; _Bool mpu_2_flag = 0; int SVM;float pitch,roll,yaw; u8 step_f,mpu6050_i=3;short beep_f,SYS_TIME;u8 smart_config;//const unsign...

1、当您付费下载文档后,您只拥有了使用权限,并不意味着购买了版权,文档只能用于自身使用,不得用于其他商业用途(如 [转卖]进行直接盈利或[编辑后售卖]进行间接盈利)。
2、本站所有内容均由合作方或网友上传,本站不对文档的完整性、权威性及其观点立场正确性做任何保证或承诺!文档内容仅供研究参考,付费前请自行鉴别。
3、如文档内容存在违规,或者侵犯商业秘密、侵犯著作权等,请点击“违规举报”。

碎片内容

25年WH通信工程-基于STM32的人体生理参数监测仪设计. 关键词:心率及血氧饱和度检测,步态分析与体态倾斜监测,体表温度测量,远程数据传输,蜂鸣器报警机制(附件)-约5832字符.docx

您可能关注的文档

发表评论取消回复

  
确认删除?
qq
  • 联系点击这里给我发消息
搜索教程
联系客服
  • 联系客服
回到顶部