电脑桌面
添加毕设投稿发表到电脑桌面
安装后可以在桌面快捷访问

25年WP电气工程及其自动化-110kV变电站改造初步设计-0-14886.docx

25年WP电气工程及其自动化-110kV变电站改造初步设计-0-14886.docx_第1页
1/38
25年WP电气工程及其自动化-110kV变电站改造初步设计-0-14886.docx_第2页
2/38
25年WP电气工程及其自动化-110kV变电站改造初步设计-0-14886.docx_第3页
3/38
25年WP电气工程及其自动化-110kV变电站改造初步设计-0-14886.docx_第4页
4/38
25年WP电气工程及其自动化-110kV变电站改造初步设计-0-14886.docx_第5页
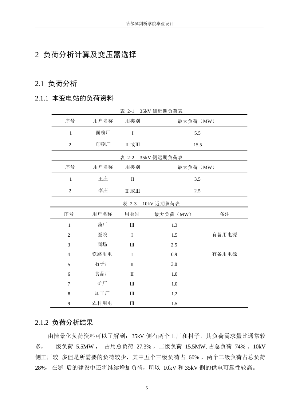
5/38
25年WP电气工程及其自动化-110kV变电站改造初步设计-0-14886.docx_第6页
6/38
25年WP电气工程及其自动化-110kV变电站改造初步设计-0-14886.docx_第7页
7/38
25年WP电气工程及其自动化-110kV变电站改造初步设计-0-14886.docx_第8页
8/38
25年WP电气工程及其自动化-110kV变电站改造初步设计-0-14886.docx_第9页
9/38
25年WP电气工程及其自动化-110kV变电站改造初步设计-0-14886.docx_第10页
10/38
I摘 要随着现代工业建设的蓬勃发展和经济全球化的加速推进,110kV 变电站需提高容量和 运行效率,同时满足更高的供电可靠性要求。根据电力系统运行特点同时性:电能不能大 量存储,发、输、配、智能变电站采用数字化保护、在线监测和自动化控制技术,提高运 维效率。统一性:必须保证电能生产、输送、消费流程的连续,系统是统一、不可分割的 整体。本文对 110kV 变电站一次部分进行设计,旨在通过详细分析原始资料,首先进行负 荷大概的计算从而选择主变的型号等等,然后进行了短路计算,根据规定选择和校验用电 设备,最后进行变电站的避雷设计从而构建一个高...

1、当您付费下载文档后,您只拥有了使用权限,并不意味着购买了版权,文档只能用于自身使用,不得用于其他商业用途(如 [转卖]进行直接盈利或[编辑后售卖]进行间接盈利)。
2、本站所有内容均由合作方或网友上传,本站不对文档的完整性、权威性及其观点立场正确性做任何保证或承诺!文档内容仅供研究参考,付费前请自行鉴别。
3、如文档内容存在违规,或者侵犯商业秘密、侵犯著作权等,请点击“违规举报”。

碎片内容

25年WP电气工程及其自动化-110kV变电站改造初步设计-0-14886.docx

发表评论取消回复

  
新文件+ 关注
机构认证
内容提供者

新文件

确认删除?
qq
  • 联系点击这里给我发消息
搜索教程
联系客服
  • 联系客服
回到顶部