电脑桌面
添加毕设投稿发表到电脑桌面
安装后可以在桌面快捷访问

25年WP电气工程及其自动化-基于 PLC控制的全自动水肥一体化系统设计-8.480-12874.docx

25年WP电气工程及其自动化-基于 PLC控制的全自动水肥一体化系统设计-8.480-12874.docx_第1页
1/29
25年WP电气工程及其自动化-基于 PLC控制的全自动水肥一体化系统设计-8.480-12874.docx_第2页
2/29
25年WP电气工程及其自动化-基于 PLC控制的全自动水肥一体化系统设计-8.480-12874.docx_第3页
3/29
25年WP电气工程及其自动化-基于 PLC控制的全自动水肥一体化系统设计-8.480-12874.docx_第4页
4/29
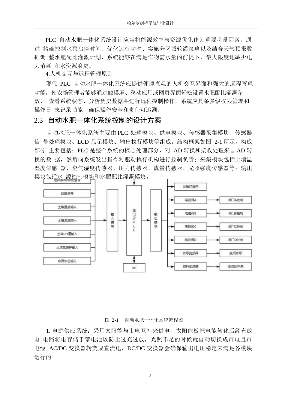
25年WP电气工程及其自动化-基于 PLC控制的全自动水肥一体化系统设计-8.480-12874.docx_第5页
5/29
25年WP电气工程及其自动化-基于 PLC控制的全自动水肥一体化系统设计-8.480-12874.docx_第6页
6/29
25年WP电气工程及其自动化-基于 PLC控制的全自动水肥一体化系统设计-8.480-12874.docx_第7页
7/29
25年WP电气工程及其自动化-基于 PLC控制的全自动水肥一体化系统设计-8.480-12874.docx_第8页
8/29
25年WP电气工程及其自动化-基于 PLC控制的全自动水肥一体化系统设计-8.480-12874.docx_第9页
9/29
25年WP电气工程及其自动化-基于 PLC控制的全自动水肥一体化系统设计-8.480-12874.docx_第10页
10/29
哈尔滨剑桥学院毕业设计I摘 要随着全球水资源日益紧张和农业可持续发展需求的迫切性不断提高,本文设计全自 动水肥一体化系统,通过集成多种环境参数监测与精准控制功能,实现对灌溉过程的自 动化管理和优化调控。系统以西门子 S7-1200 PLC 为核心控制单元,配合土壤湿度传感 器、温度传感器、电导率传感器、pH 值传感器、氮磷钾传感器以及水源水位传感器等多 种检测设备,实现对全自动水肥一体化环境的全面监测;在执行层面,系统通过变频水 泵、电磁阀等执行机构,根据预设的控制策略实现精准灌溉和水肥一体化配比;软件设 计采用 TIA Portal V15 平台...

1、当您付费下载文档后,您只拥有了使用权限,并不意味着购买了版权,文档只能用于自身使用,不得用于其他商业用途(如 [转卖]进行直接盈利或[编辑后售卖]进行间接盈利)。
2、本站所有内容均由合作方或网友上传,本站不对文档的完整性、权威性及其观点立场正确性做任何保证或承诺!文档内容仅供研究参考,付费前请自行鉴别。
3、如文档内容存在违规,或者侵犯商业秘密、侵犯著作权等,请点击“违规举报”。

碎片内容

25年WP电气工程及其自动化-基于 PLC控制的全自动水肥一体化系统设计-8.480-12874.docx

发表评论取消回复

  
新文件+ 关注
机构认证
内容提供者

新文件

确认删除?
qq
  • 联系点击这里给我发消息
搜索教程
联系客服
  • 联系客服
回到顶部