电脑桌面
添加毕设投稿发表到电脑桌面
安装后可以在桌面快捷访问

25年WP汽车服务工程-吉利雷神EM-i超级电混技术能量管理策略研究-0-12916.docx

25年WP汽车服务工程-吉利雷神EM-i超级电混技术能量管理策略研究-0-12916.docx_第1页
1/22
25年WP汽车服务工程-吉利雷神EM-i超级电混技术能量管理策略研究-0-12916.docx_第2页
2/22
25年WP汽车服务工程-吉利雷神EM-i超级电混技术能量管理策略研究-0-12916.docx_第3页
3/22
25年WP汽车服务工程-吉利雷神EM-i超级电混技术能量管理策略研究-0-12916.docx_第4页
4/22
25年WP汽车服务工程-吉利雷神EM-i超级电混技术能量管理策略研究-0-12916.docx_第5页
5/22
25年WP汽车服务工程-吉利雷神EM-i超级电混技术能量管理策略研究-0-12916.docx_第6页
6/22
25年WP汽车服务工程-吉利雷神EM-i超级电混技术能量管理策略研究-0-12916.docx_第7页
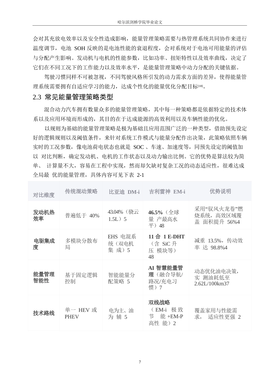
7/22
25年WP汽车服务工程-吉利雷神EM-i超级电混技术能量管理策略研究-0-12916.docx_第8页
8/22
25年WP汽车服务工程-吉利雷神EM-i超级电混技术能量管理策略研究-0-12916.docx_第9页
9/22
25年WP汽车服务工程-吉利雷神EM-i超级电混技术能量管理策略研究-0-12916.docx_第10页
10/22
AbstractThe era of new energy has arrived, and the automotive industry is further developing this technology. This paper studies the energy management strategy of Geely Raytheon EM-I Super Hybrid technology, aiming to provide evidence support for the efficient energy efficiency utilization of new energy vehicles. The key to electric hybrid technology lies in the hardware coordinated operation of the engine, the motor, the Shendun electric hybrid dedicated bat...

1、当您付费下载文档后,您只拥有了使用权限,并不意味着购买了版权,文档只能用于自身使用,不得用于其他商业用途(如 [转卖]进行直接盈利或[编辑后售卖]进行间接盈利)。
2、本站所有内容均由合作方或网友上传,本站不对文档的完整性、权威性及其观点立场正确性做任何保证或承诺!文档内容仅供研究参考,付费前请自行鉴别。
3、如文档内容存在违规,或者侵犯商业秘密、侵犯著作权等,请点击“违规举报”。

碎片内容

25年WP汽车服务工程-吉利雷神EM-i超级电混技术能量管理策略研究-0-12916.docx

发表评论取消回复

  
新文件+ 关注
机构认证
内容提供者

新文件

确认删除?
qq
  • 联系点击这里给我发消息
搜索教程
联系客服
  • 联系客服
回到顶部