电脑桌面
添加毕设投稿发表到电脑桌面
安装后可以在桌面快捷访问

25年WP机械设计制造及其自动化-电动玉米脱粒机结构设计-29.120-12713.docx

25年WP机械设计制造及其自动化-电动玉米脱粒机结构设计-29.120-12713.docx_第1页
1/37
25年WP机械设计制造及其自动化-电动玉米脱粒机结构设计-29.120-12713.docx_第2页
2/37
25年WP机械设计制造及其自动化-电动玉米脱粒机结构设计-29.120-12713.docx_第3页
3/37
25年WP机械设计制造及其自动化-电动玉米脱粒机结构设计-29.120-12713.docx_第4页
4/37
25年WP机械设计制造及其自动化-电动玉米脱粒机结构设计-29.120-12713.docx_第5页
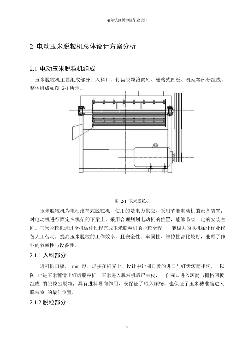
5/37
25年WP机械设计制造及其自动化-电动玉米脱粒机结构设计-29.120-12713.docx_第6页
6/37
25年WP机械设计制造及其自动化-电动玉米脱粒机结构设计-29.120-12713.docx_第7页
7/37
25年WP机械设计制造及其自动化-电动玉米脱粒机结构设计-29.120-12713.docx_第8页
8/37
25年WP机械设计制造及其自动化-电动玉米脱粒机结构设计-29.120-12713.docx_第9页
9/37
25年WP机械设计制造及其自动化-电动玉米脱粒机结构设计-29.120-12713.docx_第10页
10/37
I摘 要本设计针对传统玉米脱粒方式效率低下、劳动强度大且容易造成玉米粒破损浪费的 问题,设计了一款电动玉米脱粒机。本设计旨在通过机械化和自动化技术,提高玉米脱 粒效率,节省人力和时间成本,同时减少脱粒过程中的损耗,提升农业资源的利用效率。本设计首先分析了国内外玉米脱粒机的研究现状,确定了电动玉米脱粒机的总体设 计方案,包括入料口、钉齿脱粒滚筒轴、栅格式凹板、机架等主要组成部分,并详细设 计了各部件的结构和参数。通过强度计算和校核,确保了机器在长期使用过程中的稳定 性和可靠性。本设计选用了 V 带和带轮的传动方式,利用 V 带的...

1、当您付费下载文档后,您只拥有了使用权限,并不意味着购买了版权,文档只能用于自身使用,不得用于其他商业用途(如 [转卖]进行直接盈利或[编辑后售卖]进行间接盈利)。
2、本站所有内容均由合作方或网友上传,本站不对文档的完整性、权威性及其观点立场正确性做任何保证或承诺!文档内容仅供研究参考,付费前请自行鉴别。
3、如文档内容存在违规,或者侵犯商业秘密、侵犯著作权等,请点击“违规举报”。

碎片内容

25年WP机械设计制造及其自动化-电动玉米脱粒机结构设计-29.120-12713.docx

发表评论取消回复

  
新文件+ 关注
机构认证
内容提供者

新文件

确认删除?
qq
  • 联系点击这里给我发消息
搜索教程
联系客服
  • 联系客服
回到顶部