电脑桌面
添加毕设投稿发表到电脑桌面
安装后可以在桌面快捷访问

25年WP金融学 数字金融对养老金融业务的影响机制分析——以中国工商银行为例7.17-AI8.76-约13435字符.pdf

25年WP金融学 数字金融对养老金融业务的影响机制分析——以中国工商银行为例7.17-AI8.76-约13435字符.pdf_第1页
1/17
25年WP金融学 数字金融对养老金融业务的影响机制分析——以中国工商银行为例7.17-AI8.76-约13435字符.pdf_第2页
2/17
25年WP金融学 数字金融对养老金融业务的影响机制分析——以中国工商银行为例7.17-AI8.76-约13435字符.pdf_第3页
3/17
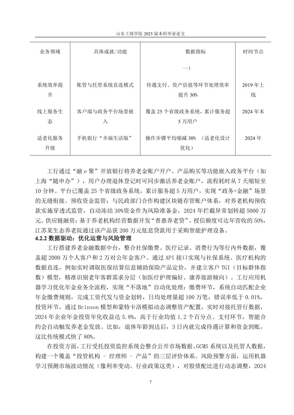
25年WP金融学 数字金融对养老金融业务的影响机制分析——以中国工商银行为例7.17-AI8.76-约13435字符.pdf_第4页
4/17
25年WP金融学 数字金融对养老金融业务的影响机制分析——以中国工商银行为例7.17-AI8.76-约13435字符.pdf_第5页
5/17
25年WP金融学 数字金融对养老金融业务的影响机制分析——以中国工商银行为例7.17-AI8.76-约13435字符.pdf_第6页
6/17
25年WP金融学 数字金融对养老金融业务的影响机制分析——以中国工商银行为例7.17-AI8.76-约13435字符.pdf_第7页
7/17
25年WP金融学 数字金融对养老金融业务的影响机制分析——以中国工商银行为例7.17-AI8.76-约13435字符.pdf_第8页
8/17
25年WP金融学 数字金融对养老金融业务的影响机制分析——以中国工商银行为例7.17-AI8.76-约13435字符.pdf_第9页
9/17
25年WP金融学 数字金融对养老金融业务的影响机制分析——以中国工商银行为例7.17-AI8.76-约13435字符.pdf_第10页
10/17
ⅰ诚 信 声 明本人郑重声明:所呈交论文,是在导师指导下独立进行研究所取得的研究成果。论文除文中已经注明引用的内容外,不包含任何其他集体或个人已经发表或在网上发表的内容。特此声明。声明人:徐凯2025 年 4 月 20 日摘要ⅰ数字金融对养老金融业务的影响机制分析——以中国工商银行为例摘要随着数字技术迅猛发展,人口老龄化加快,数字金融和养老金融的融合,在金融领域成了一个重要议题。以中国工商银行为例,本文系统分析了数字金融对养老金融业务的多重影响机制,像技术创新带来的效率提升、风险传导路径的改变、监管适应性挑战以及消费者行为模式的转...

1、当您付费下载文档后,您只拥有了使用权限,并不意味着购买了版权,文档只能用于自身使用,不得用于其他商业用途(如 [转卖]进行直接盈利或[编辑后售卖]进行间接盈利)。
2、本站所有内容均由合作方或网友上传,本站不对文档的完整性、权威性及其观点立场正确性做任何保证或承诺!文档内容仅供研究参考,付费前请自行鉴别。
3、如文档内容存在违规,或者侵犯商业秘密、侵犯著作权等,请点击“违规举报”。

碎片内容

25年WP金融学 数字金融对养老金融业务的影响机制分析——以中国工商银行为例7.17-AI8.76-约13435字符.pdf

发表评论取消回复

  
新文件+ 关注
机构认证
内容提供者

新文件

确认删除?
qq
  • 联系点击这里给我发消息
搜索教程
联系客服
  • 联系客服
回到顶部