电脑桌面
添加毕设投稿发表到电脑桌面
安装后可以在桌面快捷访问

25年WP电气工程及其自动化-基于SG3525的500W开关电源设计-17.340-12853.docx

25年WP电气工程及其自动化-基于SG3525的500W开关电源设计-17.340-12853.docx_第1页
1/32
25年WP电气工程及其自动化-基于SG3525的500W开关电源设计-17.340-12853.docx_第2页
2/32
25年WP电气工程及其自动化-基于SG3525的500W开关电源设计-17.340-12853.docx_第3页
3/32
25年WP电气工程及其自动化-基于SG3525的500W开关电源设计-17.340-12853.docx_第4页
4/32
25年WP电气工程及其自动化-基于SG3525的500W开关电源设计-17.340-12853.docx_第5页
5/32
25年WP电气工程及其自动化-基于SG3525的500W开关电源设计-17.340-12853.docx_第6页
6/32
25年WP电气工程及其自动化-基于SG3525的500W开关电源设计-17.340-12853.docx_第7页
7/32
25年WP电气工程及其自动化-基于SG3525的500W开关电源设计-17.340-12853.docx_第8页
8/32
25年WP电气工程及其自动化-基于SG3525的500W开关电源设计-17.340-12853.docx_第9页
9/32
25年WP电气工程及其自动化-基于SG3525的500W开关电源设计-17.340-12853.docx_第10页
10/32
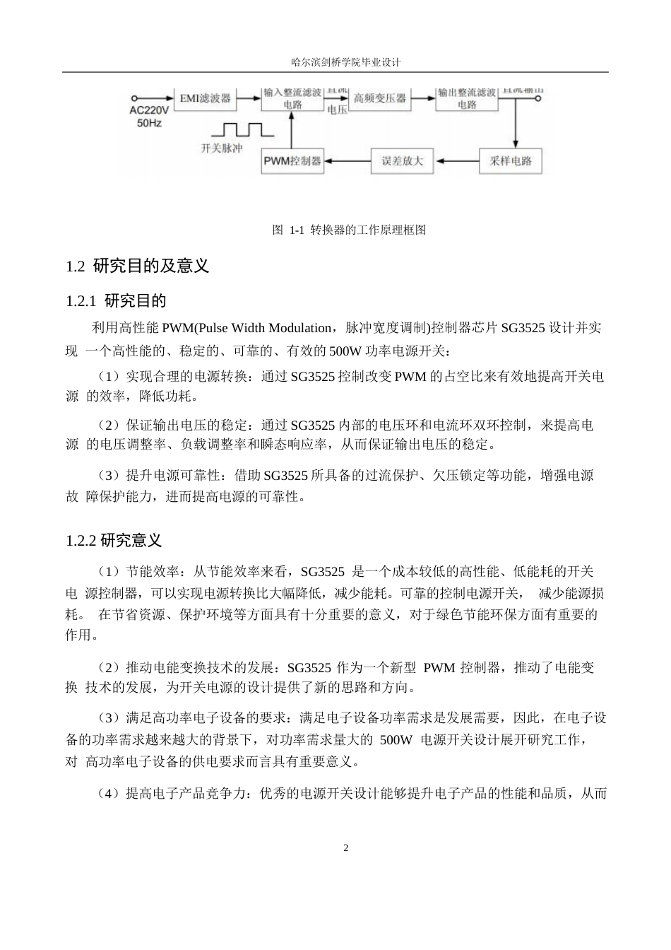
I摘 要近年来,功率电子器件和半导体器件的飞速发展,使开关电源向高效率、高功率密度、 微型化、重量轻的方向发展。为适应各种工作环境的需求, 目前已有多种类型的变换器被开 发出来。相较于传统 DC-DC 电路中广泛应用的 LLC 谐振电路及移相全桥电路,双管正激式 变换器在解决桥臂直通问题上展现出显著优势,使其在高可靠性应用场景中具有尤为关键的 科研意义。实际工程应用中, 该变换器常采用电压 PI 控制方案,此类目标导向的误差反馈机 制因具备架构简洁、易于部署的优势而被普遍采用。在工程实践中,常规的双管正激式变换 器通常使用电压 PI,这...

1、当您付费下载文档后,您只拥有了使用权限,并不意味着购买了版权,文档只能用于自身使用,不得用于其他商业用途(如 [转卖]进行直接盈利或[编辑后售卖]进行间接盈利)。
2、本站所有内容均由合作方或网友上传,本站不对文档的完整性、权威性及其观点立场正确性做任何保证或承诺!文档内容仅供研究参考,付费前请自行鉴别。
3、如文档内容存在违规,或者侵犯商业秘密、侵犯著作权等,请点击“违规举报”。

碎片内容

25年WP电气工程及其自动化-基于SG3525的500W开关电源设计-17.340-12853.docx

发表评论取消回复

  
新文件+ 关注
机构认证
内容提供者

新文件

确认删除?
qq
  • 联系点击这里给我发消息
搜索教程
联系客服
  • 联系客服
回到顶部