电脑桌面
添加毕设投稿发表到电脑桌面
安装后可以在桌面快捷访问

25年WP大数据管理与应用-大数据时代下的企业人力资源管理变革-以远光软件为例22.630-10701.doc

25年WP大数据管理与应用-大数据时代下的企业人力资源管理变革-以远光软件为例22.630-10701.doc_第1页
1/27
25年WP大数据管理与应用-大数据时代下的企业人力资源管理变革-以远光软件为例22.630-10701.doc_第2页
2/27
25年WP大数据管理与应用-大数据时代下的企业人力资源管理变革-以远光软件为例22.630-10701.doc_第3页
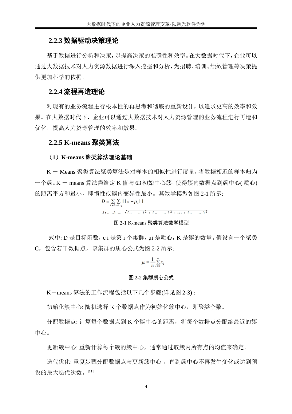
3/27
25年WP大数据管理与应用-大数据时代下的企业人力资源管理变革-以远光软件为例22.630-10701.doc_第4页
4/27
25年WP大数据管理与应用-大数据时代下的企业人力资源管理变革-以远光软件为例22.630-10701.doc_第5页
5/27
25年WP大数据管理与应用-大数据时代下的企业人力资源管理变革-以远光软件为例22.630-10701.doc_第6页
6/27
25年WP大数据管理与应用-大数据时代下的企业人力资源管理变革-以远光软件为例22.630-10701.doc_第7页
7/27
25年WP大数据管理与应用-大数据时代下的企业人力资源管理变革-以远光软件为例22.630-10701.doc_第8页
8/27
25年WP大数据管理与应用-大数据时代下的企业人力资源管理变革-以远光软件为例22.630-10701.doc_第9页
9/27
25年WP大数据管理与应用-大数据时代下的企业人力资源管理变革-以远光软件为例22.630-10701.doc_第10页
10/27
大数据时代下的企业人力资源管理变革-以远光软件为例目录诚 信 声 明...........................................................I1.绪论..................................................................11.1 研究背景..........................................................11.2 研究意义..........................................................22.相关概念及理论基础....................................................32.1 相关概念..........................................................32.2 理论基础.............................

1、当您付费下载文档后,您只拥有了使用权限,并不意味着购买了版权,文档只能用于自身使用,不得用于其他商业用途(如 [转卖]进行直接盈利或[编辑后售卖]进行间接盈利)。
2、本站所有内容均由合作方或网友上传,本站不对文档的完整性、权威性及其观点立场正确性做任何保证或承诺!文档内容仅供研究参考,付费前请自行鉴别。
3、如文档内容存在违规,或者侵犯商业秘密、侵犯著作权等,请点击“违规举报”。

碎片内容

25年WP大数据管理与应用-大数据时代下的企业人力资源管理变革-以远光软件为例22.630-10701.doc

您可能关注的文档

发表评论取消回复

  
新文件+ 关注
机构认证
内容提供者

新文件

确认删除?
qq
  • 联系点击这里给我发消息
搜索教程
联系客服
  • 联系客服
回到顶部