电脑桌面
添加毕设投稿发表到电脑桌面
安装后可以在桌面快捷访问

25年WP学生信息管理系统的设计与开发0-7705.docx

25年WP学生信息管理系统的设计与开发0-7705.docx_第1页
1/28
25年WP学生信息管理系统的设计与开发0-7705.docx_第2页
2/28
25年WP学生信息管理系统的设计与开发0-7705.docx_第3页
3/28
25年WP学生信息管理系统的设计与开发0-7705.docx_第4页
4/28
25年WP学生信息管理系统的设计与开发0-7705.docx_第5页
5/28
25年WP学生信息管理系统的设计与开发0-7705.docx_第6页
6/28
25年WP学生信息管理系统的设计与开发0-7705.docx_第7页
7/28
25年WP学生信息管理系统的设计与开发0-7705.docx_第8页
8/28
25年WP学生信息管理系统的设计与开发0-7705.docx_第9页
9/28
25年WP学生信息管理系统的设计与开发0-7705.docx_第10页
10/28
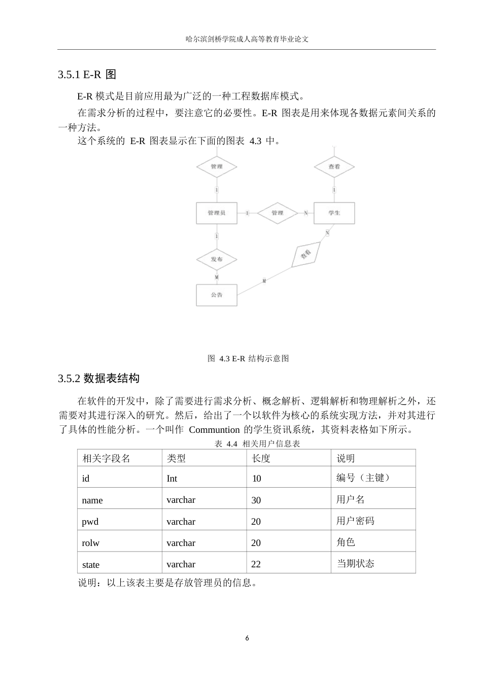
摘 要科技驱动着计算机工业不断发展,计算机工业的发展给各个行业创造了巨大的经济效 益,大大地提升了人们的工作效率,方便了人们的日常生活。系统使用 SSM 框架,按照 自上向下的方法开展研究。本文详细阐述了利用 Java 开发的学生资料管理系统,并对其 进行了详细的设计和实现。所以,要适应当前的情况,就必须首先对这个系统进行分析和 设计,然后才能真正适应学生的要求。论文从系统分析,设计,实现,系统测试等几个方面进行了论述。本文对各个功能模 块进行了详细的实现,并对其进行了进一步的完善。此外,为了更好地进行学生资料的管 理,选择 MySQL...

1、当您付费下载文档后,您只拥有了使用权限,并不意味着购买了版权,文档只能用于自身使用,不得用于其他商业用途(如 [转卖]进行直接盈利或[编辑后售卖]进行间接盈利)。
2、本站所有内容均由合作方或网友上传,本站不对文档的完整性、权威性及其观点立场正确性做任何保证或承诺!文档内容仅供研究参考,付费前请自行鉴别。
3、如文档内容存在违规,或者侵犯商业秘密、侵犯著作权等,请点击“违规举报”。

碎片内容

25年WP学生信息管理系统的设计与开发0-7705.docx

您可能关注的文档

发表评论取消回复

  
确认删除?
qq
  • 联系点击这里给我发消息
搜索教程
联系客服
  • 联系客服
回到顶部