电脑桌面
添加毕设投稿发表到电脑桌面
安装后可以在桌面快捷访问

25年WP国际经济与贸易 比亚迪新能源汽车出口欧洲市场的的SWOT分析及对策研究-AI-约16846字符.pdf

25年WP国际经济与贸易 比亚迪新能源汽车出口欧洲市场的的SWOT分析及对策研究-AI-约16846字符.pdf_第1页
1/20
25年WP国际经济与贸易 比亚迪新能源汽车出口欧洲市场的的SWOT分析及对策研究-AI-约16846字符.pdf_第2页
2/20
25年WP国际经济与贸易 比亚迪新能源汽车出口欧洲市场的的SWOT分析及对策研究-AI-约16846字符.pdf_第3页
3/20
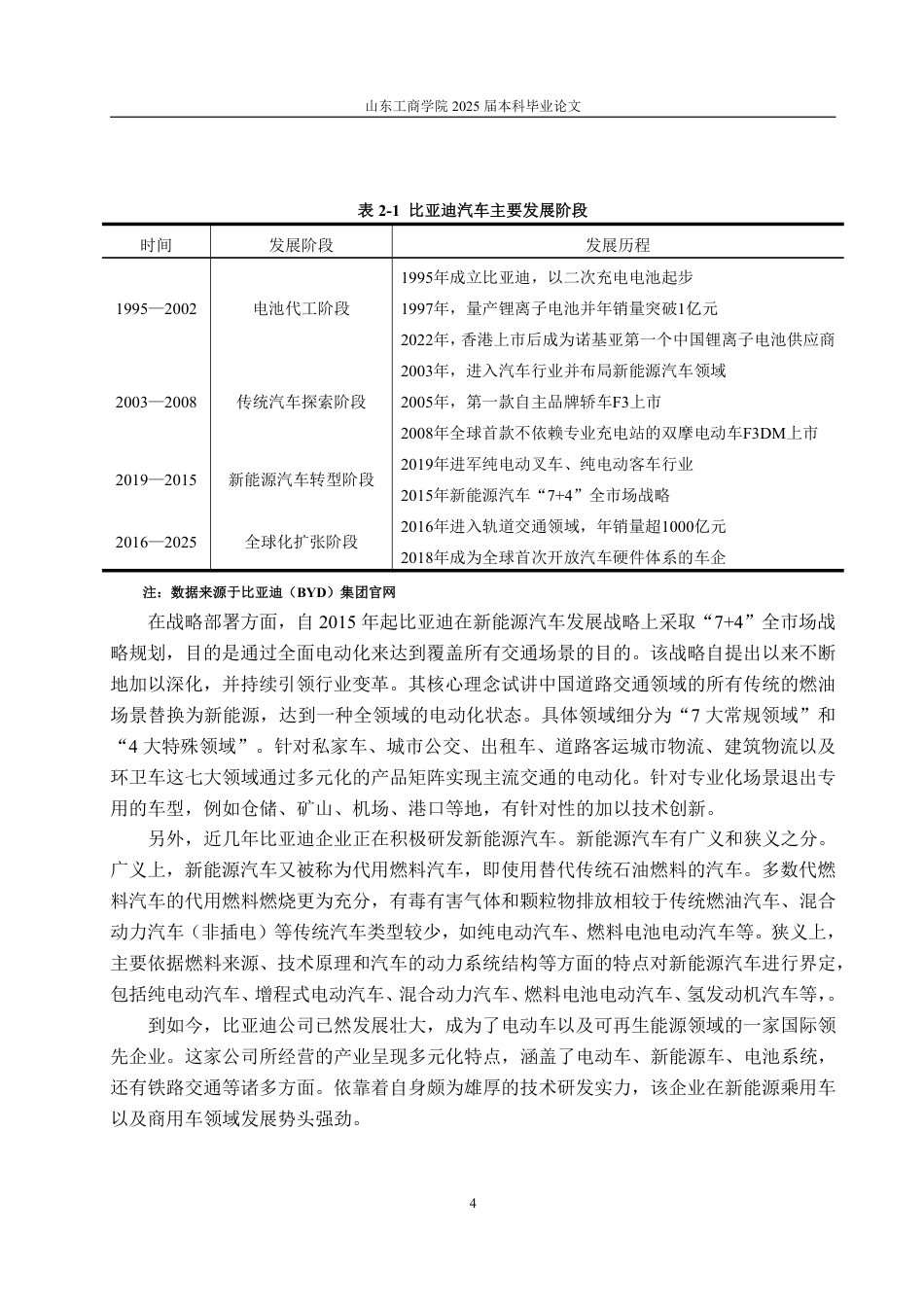
25年WP国际经济与贸易 比亚迪新能源汽车出口欧洲市场的的SWOT分析及对策研究-AI-约16846字符.pdf_第4页
4/20
25年WP国际经济与贸易 比亚迪新能源汽车出口欧洲市场的的SWOT分析及对策研究-AI-约16846字符.pdf_第5页
5/20
25年WP国际经济与贸易 比亚迪新能源汽车出口欧洲市场的的SWOT分析及对策研究-AI-约16846字符.pdf_第6页
6/20
25年WP国际经济与贸易 比亚迪新能源汽车出口欧洲市场的的SWOT分析及对策研究-AI-约16846字符.pdf_第7页
7/20
25年WP国际经济与贸易 比亚迪新能源汽车出口欧洲市场的的SWOT分析及对策研究-AI-约16846字符.pdf_第8页
8/20
25年WP国际经济与贸易 比亚迪新能源汽车出口欧洲市场的的SWOT分析及对策研究-AI-约16846字符.pdf_第9页
9/20
25年WP国际经济与贸易 比亚迪新能源汽车出口欧洲市场的的SWOT分析及对策研究-AI-约16846字符.pdf_第10页
10/20
诚 信 声 明本人郑重承诺:该论文是在导师给予的指导之下,由本人独立自主完成的研究成果。在这篇论文当中,除了那些已经明确标注出来的引用文献之外,本人未曾运用任何其他他人业已发布出来的或者是在网络上已经公开的研究成果。特此声明。声明人:年月日摘要ⅰ比亚迪新能源汽车出口欧洲市场的 SWOT 分析及对策研究摘要为进一步拓展和适应欧洲市场环境,比亚迪新能源汽车需要从政治、经济、文化、技术等诸多方面,去深入剖析其在开拓欧洲市场时面临的机遇还有挑战。欧洲地区推行的绿色法规以及新能源汽车激励办法,给比亚迪营造出了有利的条件,不过,品牌认知度不...

1、当您付费下载文档后,您只拥有了使用权限,并不意味着购买了版权,文档只能用于自身使用,不得用于其他商业用途(如 [转卖]进行直接盈利或[编辑后售卖]进行间接盈利)。
2、本站所有内容均由合作方或网友上传,本站不对文档的完整性、权威性及其观点立场正确性做任何保证或承诺!文档内容仅供研究参考,付费前请自行鉴别。
3、如文档内容存在违规,或者侵犯商业秘密、侵犯著作权等,请点击“违规举报”。

碎片内容

25年WP国际经济与贸易 比亚迪新能源汽车出口欧洲市场的的SWOT分析及对策研究-AI-约16846字符.pdf

您可能关注的文档

发表评论取消回复

  
新文件+ 关注
机构认证
内容提供者

新文件

确认删除?
qq
  • 联系点击这里给我发消息
搜索教程
联系客服
  • 联系客服
回到顶部